2.3 功率放大电路
功率放大电路简称功放电路,其功能是放大幅度较大的信号, 让信号有足够功率来推动大功率的负载(如扬声器、仪表的表头、电动机和继电器等)工作 。 功率放大电路一般用作末级放大电路。
2.3.1 功率放大电路的三种状态
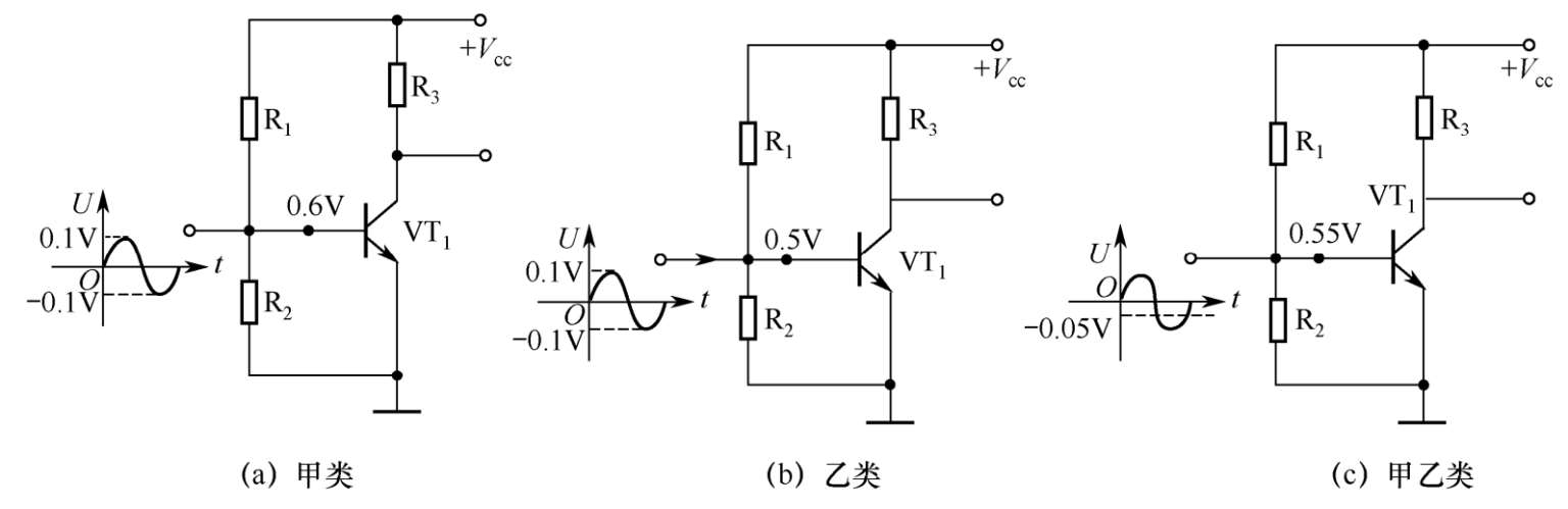
根据功率放大电路的功放管(三极管)静态工作点不同,功率放大电路主要有三种工作 状态:甲类、乙类和甲乙类, 如图2-21所示。

图2-21 功率放大电路的三种工作状态
(1)甲类
甲类工作状态是指功放管的静态工作点设在放大区,该状态下功放管能放大信号正、负 半周。
如图2-21(a)所示,电源+ V cc 经R 1 、R 2 分压为三极管VT 1 基极提供0.6V电压,VT 1 处于导通状态。当交流信号正半周加到VT 1 基极时,与基极的0.6V电压叠加使基极电压上升,VT 1 仍处于放大状态,正半周信号经VT 1 放大后从集电极输出;当交流信号负半周加到VT 1 基极时,与基极0.6V电压叠加使基极电压下降,只要基极电压不低于0.5V,三极管还处于放大状态,负半周信号被VT 1 放大从集电极输出。
图2-21(a)电路中的功放电路能放大交流信号的正、负半周信号,它的工作状态就是甲类。由于三极管正常放大时的基极电压变化范围小(0.5~0.7V),所以这种状态功放电路适合小信号放大。如果输入信号很大,会使三极管基极电压过高或过低(低于0.5V),三极管会进入饱和或截止状态,信号就不能被正常放大,会产生严重的失真,因此处于甲类状态的功放电路只能放大幅度小的信号。
(2)乙类
乙类工作状态是指功放管的静态工作点 I b 设为零时的状态,该状态下功放管能放大半个周期信号。
如图2-21(b)所示,电源+ V cc 经R 1 、R 2 分压为三极管VT 1 基极提供0.5V电压,在静态(无信号输入)时,VT 1 处于临界导通状态(将通未通状态)。当交流信号正半周加到VT 1 基极时,基极电压高于0.5V,VT 1 导通,VT 1 进入放大状态,正半周交流信号被三极管放大输出;当交流信号负半周加到VT 1 基极时,VT 1 基极电压低于0.5V,不能导通。
图2-21(b)电路中的功放电路只能放大半个周期的交流信号,它的工作状态就是乙类。
(3)甲乙类
甲乙类工作状态是指功放管的静态工作点设置在接近截止区但仍处于放大区时的状态,该状态下 I b 很小,功放管处于微导通。
如图2-21(c)所示,+ V cc 经R 1 、R 2 分压为三极管VT 1 基极提供0.55V电压,VT 1 处于微导通放大状态。当交流信号正半周加到VT 1 基极时,VT 1 处于放大状态,正半周信号经VT 1 放大从集电极输出;当交流信号负半周加到VT 1 基极时,VT 1 并不是马上截止,只有当交流信号负半周低于-0.05V的部分来到时,基极电压低于0.5V,三极管才进入截止状态,大部分负半周信号无法被三极管放大。
图2-21(c)电路中的功放电路能放大超过半个周期的交流信号,它的工作状态就是甲乙类。
综上所述, 功率放大电路的三种状态特点是:甲类状态的功放电路能放大交流信号完整的正、负半周信号;甲乙类状态的功放电路能放大超过半个周期的交流信号;乙类状态的功放电路只能放大半个周期的交流信号。
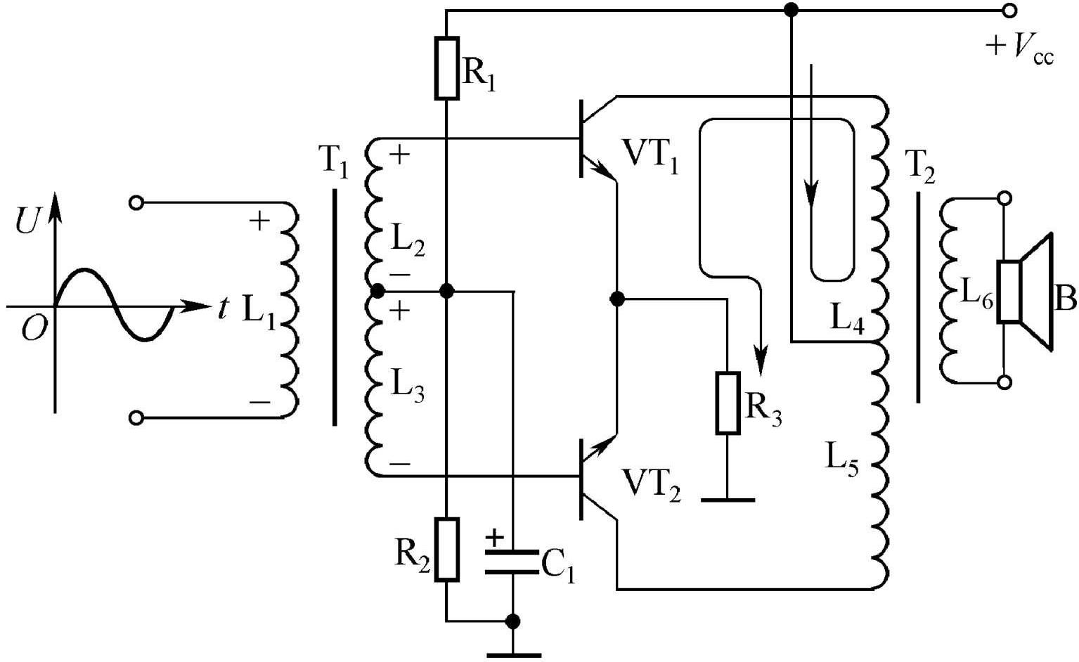
2.3.2 变压器耦合功率放大电路
变压器耦合功率放大电路是指采用 变压器作为耦合元件的功率放大电路。 变压器耦合功率放大电路如图2-22所示。+ V cc 经R 1 、R 2 分压和L 2 、L 3 分别为功放管VT 1 、VT 2 提供基极电压,VT 1 、VT 2 处于弱导通,工作在甲乙类状态。

图2-22 变压器耦合功率放大电路
音频信号加到变压器T 1 初级线圈L 1 两端。当音频信号正半周到来时,L 1 上的信号电压极性是上正下负,该电压感应到L 2 、L 3 上,L 2 、L 3 上得到的电压极性都是上正下负。L 3 的下负电压加到VT 2 基极,VT 2 基极电压下降而进入截止状态;L 2 的上正电压加到VT 1 的基极,VT 1 基极电压上升进入正常导通放大状态。VT 1 导通后有电流流过,电流流经途径是:+ V cc →L 4 →VT 1 的c极→e极→R 3 →地,该电流就是放大的正半周音频信号电流,此电流在流经L 4 时,L 4 上有音频信号电压产生,它感应到L 6 上,再送到扬声器两端。
当音频信号负半周到来时,L 1 上的信号电压极性是上负下正,该电压感应到L 2 、L 3 上,L 2 、L 3 上的电压极性都是上负下正。L 2 的上负电压加到VT 1 基极,VT 1 基极电压下降而进入截止状态;L 3 的下正电压加到VT 2 的基极,VT 2 基极电压上升进入正常导通放大状态。VT 2 导通后有电流流过,电流流经途径是:+ V cc →L 5 →VT 2 的c极→e极→R 3 →地,该电流就是放大的负半周音频信号电流,此电流在流经L 5 时,L 5 上有音频信号电压产生,它感应到L 6 上,再加到扬声器两端。
VT 1 、VT 2 分别放大音频信号的正半周和负半周,并且当一个三极管导通放大时,另一个三极管截止,两个三极管交替工作,这种放大形式称为推挽放大。两功放管各放大音频信号半周,结果会有完整的音频信号流进扬声器。
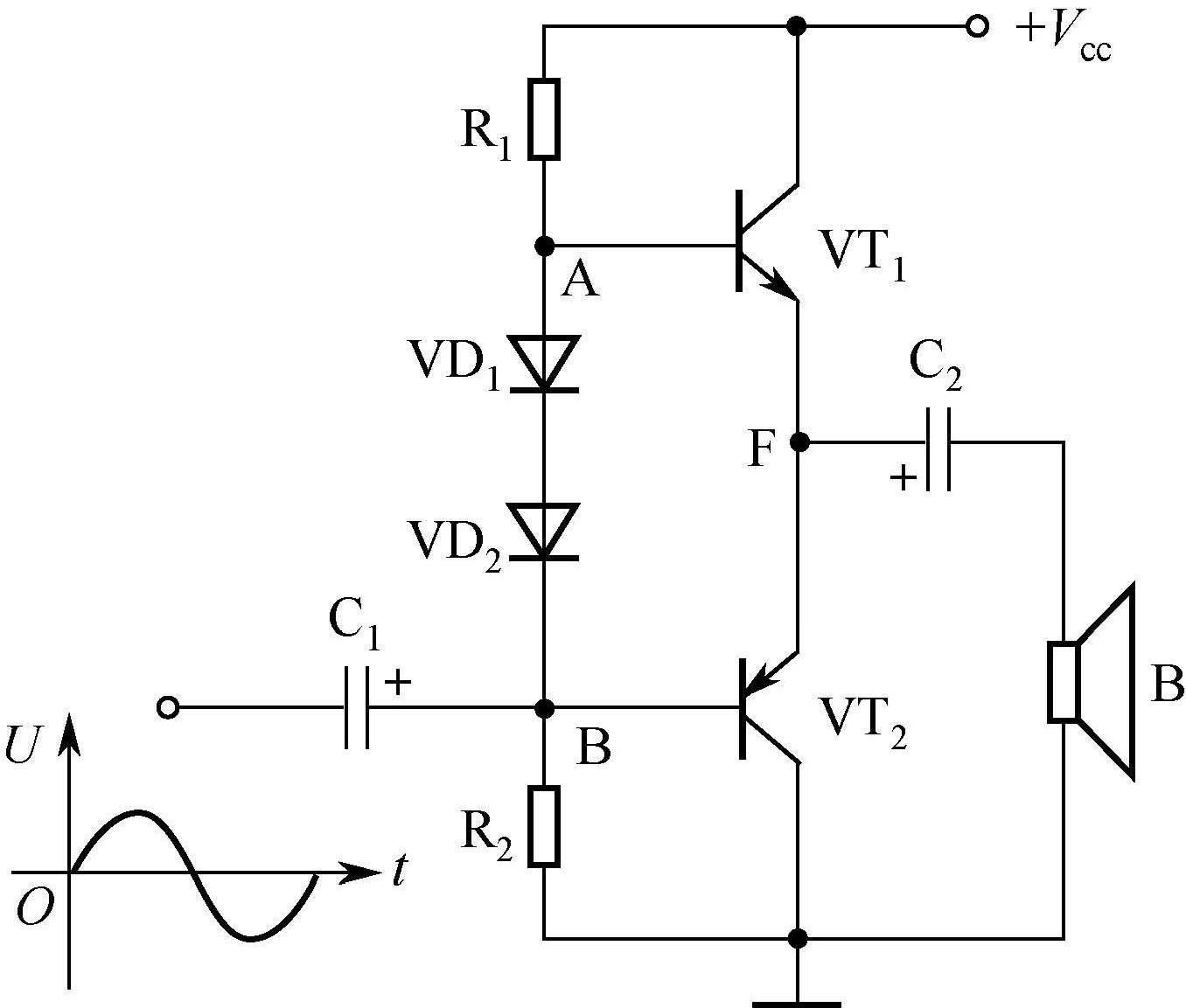
2.3.3 OTL功率放大电路
OTL功率放大电路是指无输出变压器的功率放大电路。
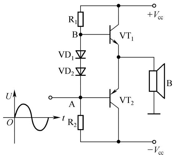
1.简单的OTL功率放大电路
图2-23是一种简单的OTL功率放大电路。+ V cc 经R 1 、VD 1 、VD 2 和R 2 为三极管VT 1 、VT 2 提供基极电压,若二极管VD 1 、VD 2 的导通电压为0.55V,则A点电压较B点电压高1.1V,这两点的电压差可以使VT 1 、VT 2 两个发射结刚刚导通,两个三极管处于微导通状态。在静态时,三极管VT 1 、VT 2 导通程度相同,故它们的中心点F的电压约为电源电压的一半,即 U F =(1/2) V cc 。

图2-23 一种简单的OTL功率放大电路
电路工作原理分析如下:
音频信号通过耦合电容C 1 加到功放电路,当音频信号正半周来时,B点电压上升,VT 2 基极电压升高,进入截止状态。由于B点电压上升,A点电压也上升(VD 1 、VD 2 使A点始终高于B点1.1V),VT 1 基极电压上升,进入放大状态,有放大的电流流过扬声器,电流流经途径是:+ V cc →VT 1 的c极→e极→电容C 2 →扬声器→地,该电流同时对电容充得左正右负的电压。当音频信号负半周来时,B点电压下降,A点电压也下降,VT 1 基极电压下降,进入截止状态,B点电压下降会使VT 2 基极电压下降,VT 2 进入放大状态,有放大的电流流过扬声器,电流流经途径是:电容C 2 左正→VT 2 的e极→c极→地→扬声器→C 2 右负,有放大的电流流过扬声器。即音频信号经VT 1 、VT 2 交替放大半周后,有完整正、负半周音频信号流进扬声器。
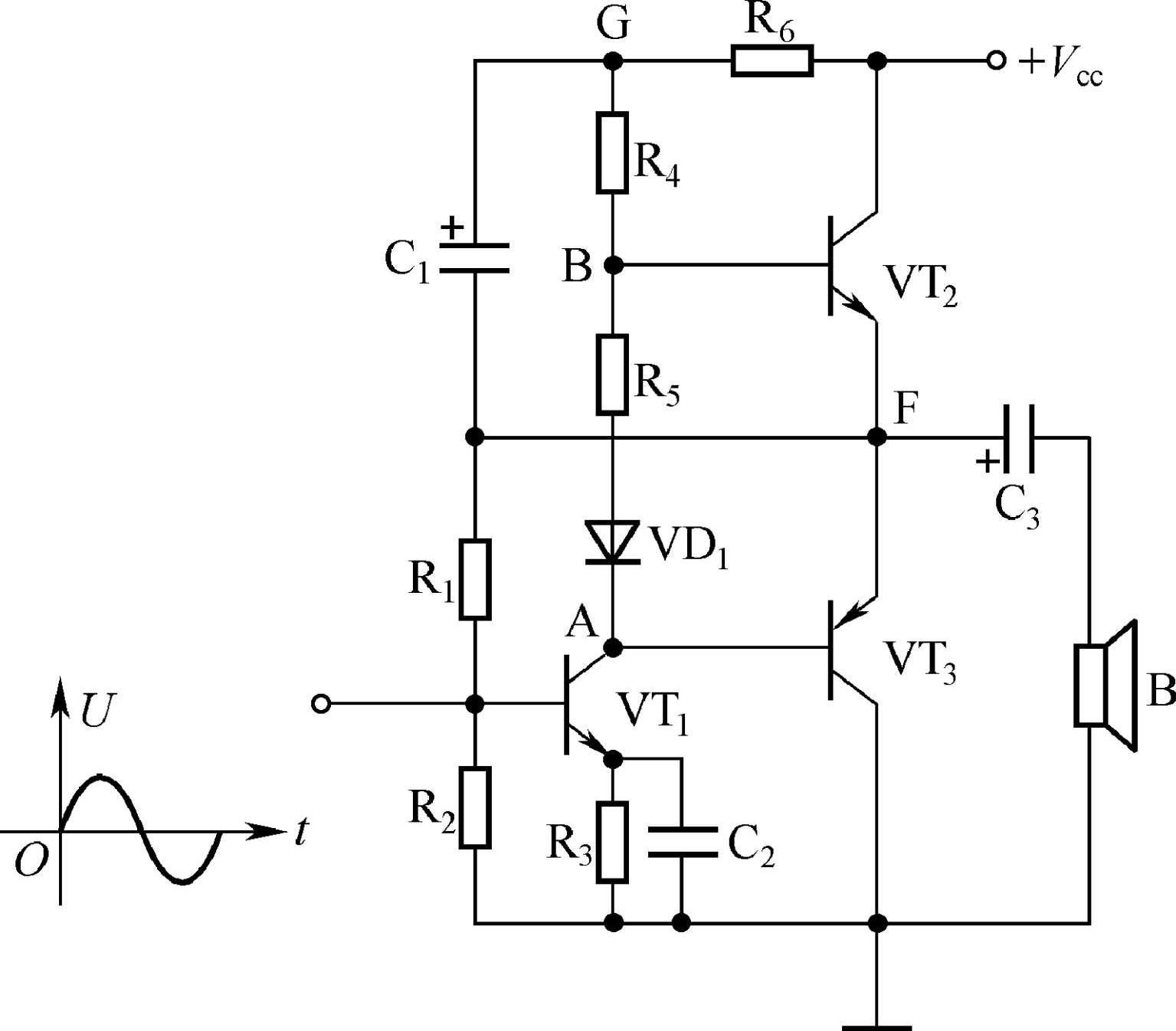
2.带自举功能的OTL功率放大电路
带自举功能的OTL功率放大电路如图2-24所示。

图2-24 带自举功能的OTL放大电路
(1)直流工作情况
这个电路的直流工作情况比较复杂,接通电源后三个三极管并不是同时导通的,它们导通的顺序依次是VT 2 、VT 1 、VT 3 。电源首先经R 6 、R 4 为VT 2 提供 I b2 电流而使VT 2 导通,VT 2 导通后, I e2 电流的其中一路经R 1 为VT 1 提供 I b1 电流而使VT 1 导通,VT 1 导通后,VT 3 的 I b3 电流才能通过VT 1 的c、e极和R 3 到地而导通。
在静态时,R5和VD1能保证A、B点电压在1.2V左右,让VT2、VT3刚处于导通状态。另外,VT2、VT3的导通程度相同,F点电压为电源电压的一半,即(1/2) V cc。
(2)交流信号处理过程
音频信号送到VT 1 基极,放大后从集电极输出。由于集电极和基极是反相关系,所以VT 1 集电极输出的信号与基极信号极性相反。
音频信号正半周信号经VT 1 放大后,从集电极输出变为负半周信号,该信号使A点电压下降,经VD 1 和R 5 后,B点电压也下降,功放管VT 2 截止。A点电压下降会使VT 3 导通程度深,而进入正常放大状态,有电流流进扬声器,电流流经途径是:电容C 3 左正(注:在静态时,电源会通过VT 2 对C 3 充得左正右负的约(1/2) V cc 电压)→VT 3 e极→c极→扬声器→C 3 右负。
音频信号负半周信号经VT 1 放大后,从集电极输出变为正半周信号,该信号使A点电压上升,功放管VT 3 基极电压因上升而截止。A电压上升经VD 1 和R 5 会使B点电压上升(相当于正半周信号加到B点),B点电压上升会使VT 2 导通程度深,VT 2 进入正常放大状态,有电流流进扬声器,电流流经途径是:+ V cc →VT 2 c极→e极→电容C 3 →扬声器→地,该电流同时会对C 3 充得左正右负电压。
由此可见,当音频信号正、负半周信号到来时,VT 3 、VT 2 交替工作,有完整的放大的音频信号流进扬声器。
(3)自举升压原理
C 1 、R 6 构成自举升压电路,C 1 为升压电容,R 6 为隔离电阻。
电路工作时,当VT 1 输出交流信号的正半周,A点电压上升,VT 3 截止,上升的A点电压经VD 1 、R 5 使B点电压也上升,VT 2 导通加深而进入放大状态。如果VT 1 输出的正半周信号幅度很大,A点电压很高,B点电压也上升很高, I b 电流很大,VT 2 放大的 I e 电流很大, I e 电流对电容C 3 充电很多,F点电压上升很高,接近电源电压,F点电压上升使得VT 2 的发射结两端的电压 U be2 减小( U be2 = U b2 - U e2 , U e2 = U F ,因为三极管放大作用使 U e2 上升较 U b2 上升更多,故 U be2 减小),VT 2 不能充分导通,这样会造成大幅度正半周信号到来时不能被正常放大而出现失真。
自举升压过程:在静态时,F点电压等于(1/2) V cc ,电阻器R 6 阻值很小,G点电压约等于电源电压,电容C 1 被充得上正下负的电压,大小为(1/2) V cc 。当VT 2 放大正半周信号时,若F点电压上升很高,接近电源电压,由于电容具有“瞬间保持两端电压不变”的特点,电容C 1 一端F点电压上升,另一端G点电压也上升,G点电压约为(3/2) V cc (即 V cc +(1/2) V cc )。G点电压上升,通过R 4 使VT 2 的 U b 电压也升高,这样使得当VT 2 在放大幅度很大的正半周信号时仍能正常充分导通,从而减少失真。
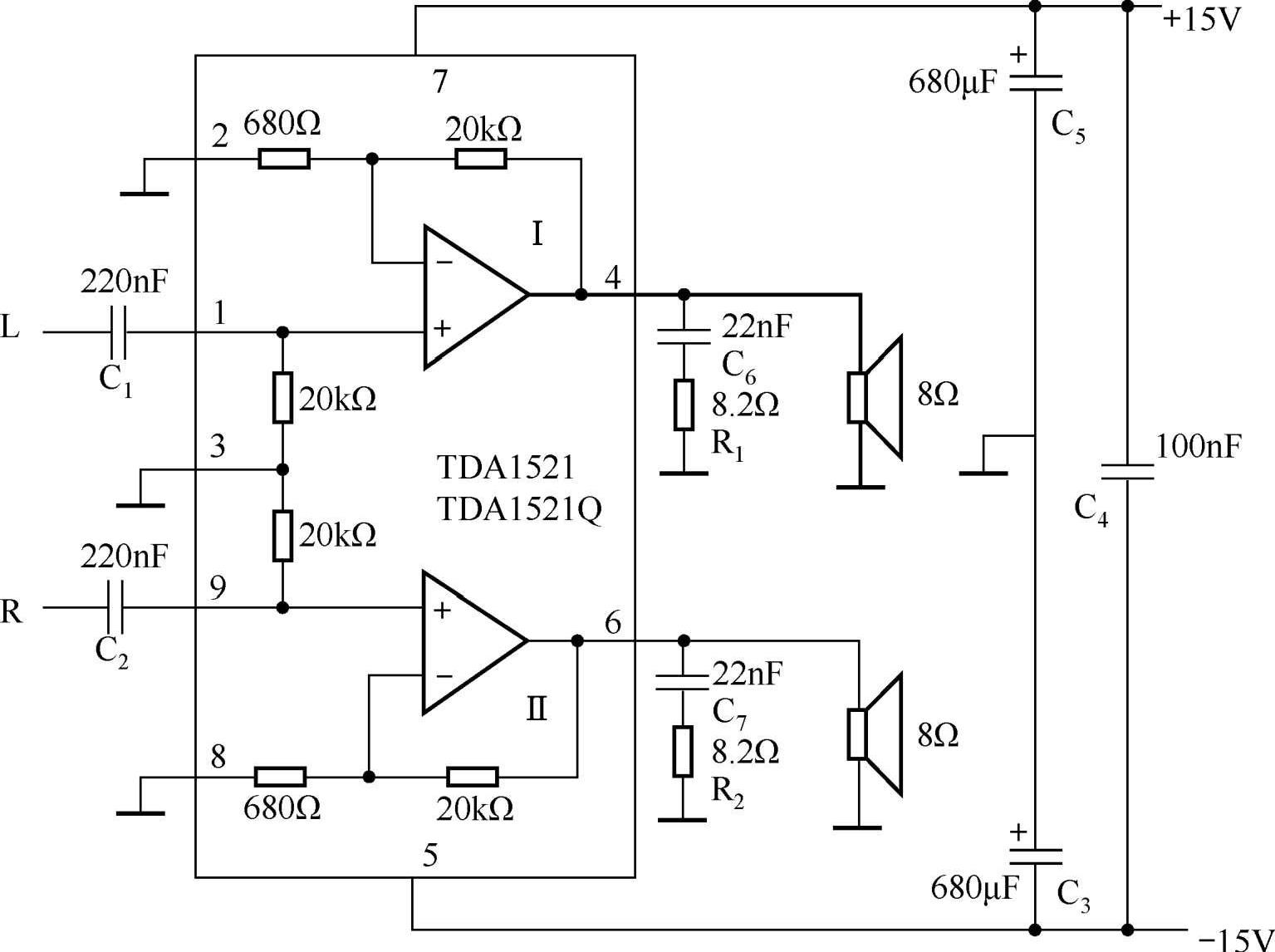
3.由TDA1521构成的OTL功放电路
由TDA1521构成的OTL集成功放电路如图2-25(a)所示,它采用了飞利浦公司的2×15W高保真功放集成电路TDA1521芯片,如图2-25(b)所示,该电路可同时对两路输入音频信号进行放大,每路输出功率可达15W。
以第一路信号为例,左声道音频信号经C 1 送到TDA1521内部功放电路的同相输入端,放大后从4引脚输出,再经C 7 送到扬声器,使之发声。R 1 、C 4 、C 5 构成电源退耦电路,用于滤除电源供电中的波动成分,使电路能得到较稳定的供电电压;C 1 、C 2 、C 7 、C 9 为耦合电容,起传送交流信号并隔离直流成分的作用;C 3 为旁路电容,对交流信号相当于短路,既可提高内部放大电路的增益,又不影响3引脚内部的直流电压(1/2电源电压);C 6 、R 2 用于吸收扬声器线圈产生的干扰信号,避免产生高频自激。

图2-25 由TDA1521构成OTL集成功放电路与TDA1521芯片
2.3.4 OCL功率放大电路
OTL功放电路使用大容量的电容连接负载,由于电容对低频信号容抗较大(即使是容量大的电容),故低频性能还不能让人十分满意。采用OCL功放电路可以解决OTL功放电路低频性能不良的问题, OCL功率放大电路是指无输出电容的功率放大电路 ,但OCL电路需要正、负电源。
1.分立件OCL功放电路
分立件OCL功放电路如图2-26所示,该电路输出端取消了电容,采用了正、负双电源供电,电路中+ V cc 端的电压最高,- V cc 端的电压最低,接地的电压高低处于两者中间。

图2-26 分立件OCL功放电路
当音频信号正半周加到A点时,功放管VT 2 因基极电压上升而截止,A点电压上升,经VD 1 、VD 2 使B点电压也上升,VT 1 因基极电压上升而导通加深,进入正常放大状态,有电流流过扬声器,电流流经途径是:+ V cc →VT 1 的c极→e极→扬声器→地,此电流即为放大的音频正半周信号电流。
当音频信号负半周加到A点时,A点电压下降,经VD 1 、VD 2 使B点电压也下降,VT 1 因基极电压下降而截止。A点电压下降使功放管VT 2 基极电压下降而导通程度加深,进入正常放大状态,有电流流过扬声器,电流流经途径是:地→扬声器→VT 2 的e极→c极→- V cc ,此电流即为放大的音频负半周信号电流。
2.由TDA1521构成的OCL功放电路
由TDA1521构成的OCL功放电路如图2-27所示,它也采用了飞利浦公司的2×15W高保真功放集成电路TDA1521芯片。与OTL相比,该电路去掉了输出端的耦合电容,使电路的低频性能更好,但需要采用正、负电源供电。

图2-27 由TDA1521构成的OCL功放电路
2.3.5 BTL功率放大电路
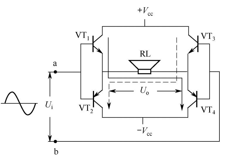
BTL意为桥接式负载,与OTL、OCL功放电路相比,在同样电源和负载条件下,BTL功放电路的功率放大能力可达前者的4倍。
1.BTL功放原理
图2-28是BTL功放电路的简化图,它采用正、负电源供电。

图2-28 BTL功放电路的简化图
当音频信号 U i 正半周来时,电压极性是上正下负,即a正b负,a正电压加到VT 1 、VT 2 的基极,VT 1 导通,b负电压加到VT 3 、VT 4 的基极,VT 4 导通,有电流流过扬声器RL,电流流经途径是:+ V cc →VT 1 的c、e极→RL→VT 4 的e、c极→- V cc ;当音频信号 U i 负半周来时,电压极性是上负下正,即a负b正,a负电压加到VT 1 、VT 2 的基极,VT 2 导通,b正电压加到VT 3 、VT 4 的基极,VT 3 导通,有电流流过扬声器RL,电流流经途径是:+ V cc →VT 3 的c、e极→RL→VT 2 的e、c极→- V cc 。
从BTL功放电路工作过程可以看出,不管输入信号是正半周还是负半周,都有两个三极管同时导通,负载两端的电压为2 V cc (忽略三极管导通时c、e极之间的压降),而OCL功放电路只有一个三极管导通,负载两端的电压为 V cc 。如果负载电阻均为R,则OCL功放电路的输出功率为 P = U 2 / R = V cc 2/ R 。BTL功放电路的输出功率为 P = U 2 / R =(2 V cc ) 2 / R =4 V cc 2/ R ,BTL功放电路的输出功率是OCL功放电路的4倍。
2.由TDA1521构成的BTL功放电路
由TDA1521构成的BTL功放电路如图2-29所示,该电路采用了飞利浦公司的2×15W高保真功放集成电路TDA1521芯片,它将两路功放电路组成一个BTL功放电路。

图2-29 由TDA 1521构成的BTL功放电路
BTL功放电路信号处理过程:音频信号经C1进入TDA1521的1引脚,在内部加到第一路放大器的同相输入端,经功率放大后,一路从4引脚输出送到扬声器的一端;另一路经20kΩ、680Ω衰减后从2引脚输出,经C3送入8引脚,在内部加到第二路放大器的反相输入端,经功率放大后,从6引脚输出反相的音频信号,该信号送到扬声器的另一端。由于扬声器两端信号相位相反,两端电压差是一个信号的两倍,而扬声器阻抗不变,则扬声器会获得OCL电路扬声器的4倍功率。
2.3.6 朗读助记器的原理与检修(三)

朗读助记器安装与调试(三)
1.电路原理
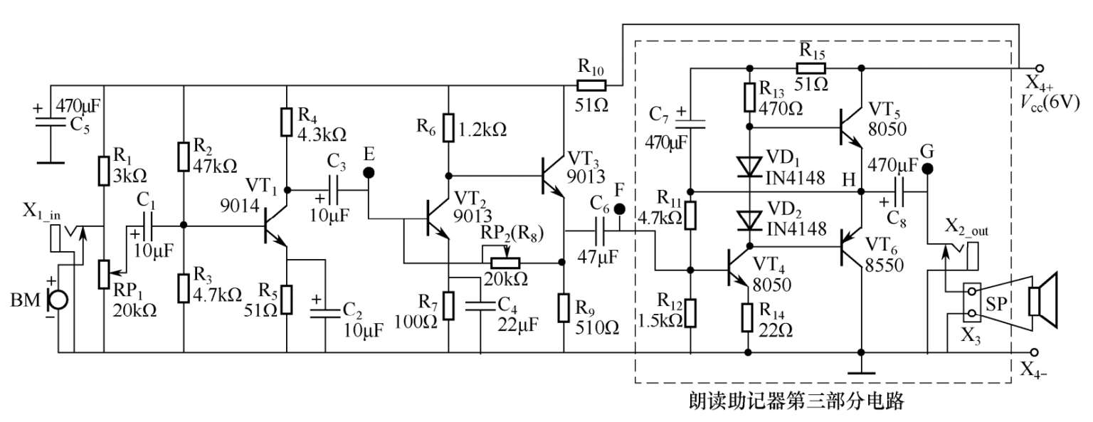
朗读助记器整体电路如图2-30所示,虚线框内的为第三部分,它是一个带自举升压的OTL功放电路。下面介绍第三部分电路原理。
(1)信号处理过程
三极管VT 3 输出的音频信号经C 6 耦合到VT 4 基极,放大后从VT 4 集电极输出。当VT 4 输出正半周信号时,VT 4 集电极电压上升,经VD 2 、VD 1 将VT 5 的基极电压升高,VT 5 导通放大(此时VT 6 基极因电压高而截止),有放大的正半周信号经VT 5 、C 8 流入扬声器,其电流流经途径是:+6V→VT 5 的c、e极→C 8 →扬声器→地,同时在C 8 上充得左正右负的电压;当VT 4 输出负半周信号时,VT 4 集电极电压下降,经VD 2 、VD 1 将VT 5 的基极电压降低,VT 5 截止,此时VT 6 因基极电压下降而导通放大,有放大的负半周信号流过扬声器,其电流流经途径是:C 8 左正→VT 6 的e、c极→扬声器→C 8 右负。扬声器有正、负半周信号流过而发声。

图2-30 朗读助记器整体电路
(2)直流工作情况
接通电源后,VT 4 、VT 5 、VT 6 三个三极管并不是同时导通的,它们导通顺序依次是VT 5 、VT 4 、VT 6 。这是因为电源首先经R 15 、R 13 为VT 5 提供 I b5 电流而使VT 5 导通,VT 5 导通后,它的 I e5 电流经R 11 为VT 4 提供 I b4 电流而使VT 4 导通,VT 4 导通后,VT 6 的 I b6 电流才能通过VT 4 的c、e极和R 14 到地而导通。
(3)元件说明
C 7 、R 15 构成自举升压电路,可以提高VT 5 的动态范围。二极管VD 1 、VD 2 用来保证静态时VT 5 、VT 6 基极的电压相差1.1V左右,让VT 5 、VT 6 处于刚导通状态(又称微导通状态)。另外,VT 5 、VT 6 的导通程度相同,H点电压约为电源电压的一半,即(1/2) V cc 。
2.电路的检修
下面以“无声”故障为例来说明朗读助记器第三部分电路的检修(第一、二部分电路已确定正常),检修流程如图2-31所示。

图2-31 “无声”故障的检修流程(朗读助记器第三部分电路)