第1章
改写亲密关系背后的人生剧本
了解自己的“爱情剧本”
潇潇的治疗记录:
容貌姣好的女白领,但经常被对自己淡漠的男生吸引。
“为什么别人的感情都好好的,而我的感情却是这样不堪?”
作为一名咨询师,在咨询过程中,我经常遇到这样似曾相识的剧情,听到这种如出一辙的疑问。有的女性向我诉说她们的爱情充满痛苦;有的抱怨自己遇不到喜欢的人,害怕孤独终老;有的哭诉自己总是遇到“渣男”,对爱情失去信心;还有的会哀怨自己的爱情总是短暂……
她们都很困惑:自己到底怎么了?为什么总是反复经历失败的恋爱?这是遇人不淑,还是缘分未到?其实在这些悲伤故事的背后,都隐藏着悲剧色彩的“爱情剧本”。
书写这个剧本的不是莫测的命运,也无关别人,而是她们自身。只是她们并没有意识到“爱情剧本”的存在,而是在行动上不断忠诚地执行它,直到爱情失败为止。
所以,如果不进入潜意识
深处改写剧本,那么爱情也许将一如既往地碰壁。你了解自己的“爱情剧本”吗?
“爱情剧本”简单来说,就是我们的潜意识深处对恋爱的情感、认知和行为模式,它的形成最早可以追溯到童年。
如果我们和父母的关系出现问题,造成内心的情感反应,就会在无意识中影响我们对亲密关系的认知和行为。随着我们长大,这样的模式固化在心中,就会影响恋爱的进程。
比如父母因为工作忙,将孩子寄养在别处,孩子没有得到很好的照顾,内心会形成被抛弃感。虽然孩子无法用语言组织记忆,但不能和父母在一起的焦虑和害怕会被不断激起。长大以后,这种被抛弃感就会影响到孩子对亲密关系的信任。
孩子内心深处也许藏着这样的剧本:“我最终会被抛弃,无论感情再好,最终他都会离开我。”当剧本形成后,剩下的就是去执行。被抛弃的恐惧始终存在,于是任何风吹草动都让他担惊受怕,内心愈加怀疑。比如:为什么恋人迟到了?为什么恋人的手机换了密码?恋人是不是不爱我了?
这样的怀疑让彼此备受煎熬,最终双方可能精疲力竭,不得不结束关系,这样剧本就被执行完毕。每一次执行,都让剧本变得更为确凿和强大,进一步促进了爱情劫难的轮回。
潇潇(化名)的爱情也是如此。潇潇是一位白领,容貌姣好,身边总有男生追求她。但是潇潇偏偏不喜欢对自己热情的男生,反而更容易被相貌冷峻、对自己淡漠的男生吸引。当潇潇果真和这样的冷峻男生建立恋爱关系后,她又诚惶诚恐,极度不安。她经常给对方发信息,只要对方不“秒回”,她的情绪就处在崩溃的边缘。接着,她会不停地发信息、打电话,直到联系上对方为止。
可想而知,很快对方就感受到疲倦,从而结束这段关系。潇潇很难过,也很疑惑,为什么恋情总是无疾而终。
在我们后期的咨询中,她发现自己和男友在一起经历的这份感受,和自己与母亲相处时的感受极其相似。那是一种强烈的不安感或者说不确定感——不确定自己是否被爱,不知道自己会不会被扔掉。这种强烈的不安感最早就是她在和妈妈相处的时候出现的。潇潇想起,忙碌的妈妈经常忽略她的存在,或者严厉地对其批评指责;不安定的妈妈经常带着愤怒的语气说不要她了,这让潇潇感到自己就要被扔了。这种被抛弃的恐慌,不断推动潇潇在亲密关系中产生思维、行为的变形,如过度负面联想、过激反应等。
潇潇回忆道,小时候她的爸爸在外工作,妈妈一个人带她很辛苦,加上工作劳累,她对潇潇较为冷漠,同时也很苛刻。潇潇犯错时,缺少耐心的妈妈会把她推到门外,任由她大哭大闹一两个小时才放她进门。有时候,妈妈生气地对她骂骂咧咧说:“生孩子真烦,没有你,我早和你爸远走高飞了。”多次这样的经历不仅严重伤害了潇潇的自尊,增加了她的自卑感和自责感,更让她的内心经常处在恐慌和焦急之中。渐渐地,潇潇的内心生成了这样的剧本:我是不值得爱的,我是会被抛弃的。
为了避免被抛弃的厄运,潇潇不断联系对方,想黏住对方,但这些行为反而加速了对方的离开。于是她在无意间又完成了剧本的台词:“看吧,我那么努力地想靠近他,还是被抛弃了。”失恋以后,潇潇努力克制自己对冷峻异性的喜欢,但这只是一种压抑的自我保护,维持不了多久。由于缺少对自己问题的觉察,她的问题不久就会循环往复,恋爱悲剧也会再次上演。
其实,书写剧本的是我们的无意识,它根据经历和记忆,不断形成我们对待亲密关系的态度。我们需要回头审视自己的人生,觉察自己和亲人的情感模式,才能了解自己的剧本。
比如,在家庭中被虐待过的孩子,更容易体验到外部世界(包括家人)的邪恶和危险,并充满怀疑;在家里觉得自己输给兄弟姐妹、没有得到相同的父母之爱的孩子,更容易产生自己很糟糕的挫败感……
这些情感体验会转化为我们的情感剧本,指引我们的爱情走向悲剧的结尾。
就像上面说到的潇潇一样。潇潇之所以总是会被冷峻的男生吸引,是因为这样的男生会唤起她对妈妈的情感。由于被妈妈严厉对待,她始终觉得自己不够好,自己必须讨好妈妈才能“活下来”,于是她的心里就隐藏着“我不够好,我最终会被抛弃”的剧本。
因此,“爱情剧本”往往和早期生活经历联系密切。
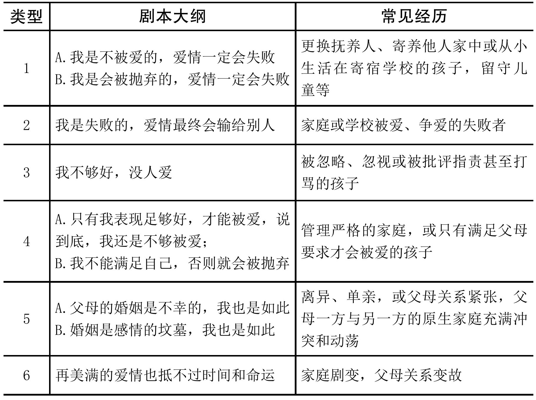
我列举了几个普遍的剧本提纲以及常见的生活经历(见表1),你可以根据自己的感觉(而不是理性判断)感受一下自己的心里是否也有这样的剧本。
表1 不同类型的“爱情剧本”
在一年多的咨询中,潇潇通过不断回顾,认识到现在的自己只不过是在重复和家人之前的经历,于是她的心豁然开朗了很多。
我和她一起学习了呼吸法、想象法、脱敏等方法来处理她的情绪。
我留意到,潇潇走出来的第一步就是要和自己强烈的不安感相处,正是这种不安感让她失去自我、慌不择路,最终破坏了自己的亲密关系。一些辅助方法可以帮助她更好地面对自己的不安,减少不良的行为反应。
第一种方法是正念呼吸法。 这种方法简单易行,只需要她把所有注意力尽可能地集中在呼吸上,带着一颗好奇又慈悲的心,感觉自己的呼吸就可以了。当她感受到情绪起伏时,只需要宽容地允许这些情绪自然出现,同时将注意力维持在呼吸上。无论自己的情绪和外界的环境有什么样的变化,练习者只要觉察到它们的存在,然后继续把注意力放在呼吸上就可以。大概经过10多分钟的练习,对呼吸的关注会让我们的心回归当下,而烦乱的情绪在呼吸中逐渐成为背景。当下平静的力量不断被强化的同时,我们的身体体验会变得舒适,情绪也会随之慢慢安定下来。
第二种方法是想象法。 潇潇的不安也来自自己对被抛弃的想象,于是我会和潇潇讨论很多她感受到被爱的经历。潇潇想到自己大学时,有一个室友对她很好,不仅生病的时候在医院照顾她,甚至带她找某个“负心”的前男友当面对质。这些温暖的经历让潇潇感受到自己也很重要,也是被爱的。于是我就让潇潇在放松的状态下不断想象这些被爱的经历。在想象中,这一幕幕变得越来越清晰可见:潇潇回忆起室友在医院陪伴自己时的亲切笑容,体验到室友安慰自己、大声呵斥“渣男”时那种坚定和勇敢的气势。这些相关的积极场景经过不断想象,最终成为潇潇脑海中不可磨灭的图像。这些有温度、有力量的图像,也逐渐取代了自己被男朋友抛弃的悲伤画面,让她的心里浮现温暖和安全的感觉。
第三种是脱敏训练。 就像怕黑的人需要不断被鼓励面对黑暗的场景一样,我也经常鼓励潇潇试着体验不确定的感觉。在对方没有回复她微信的时候,我会陪伴她对这些不安的感觉不做应对,接受它们的存在。当这些脱敏在想象或现实中被较好地完成时,我会鼓励她及时给自己一些小奖励,增强她的掌控感。就这样,经过反复练习,潇潇逐渐发现这些情绪或许只是情绪,它们会来,最终也会走,自己不需要那么紧张,不需要那么悲观失望。她也逐渐对这些不安的感受有了更多的可控感。
现在的潇潇在面对同样的事情时,情绪还是会有起伏,但却可以独立承受了。她开始理解自己、关爱自己,并且获得了力量和自信去开始健康的恋爱。
如今,她的“爱情剧本”不再是“我会被抛弃”,而是“我值得幸福”。
咨询后记
如果你的内心深处也有悲剧的“爱情剧本”,你可以试着这么做:
1.觉察
改写剧本首先意味着对潜意识的觉察,这就要求我们放下内心的成见,勇敢地面对。
比如,我们需要觉察潜意识中对父母的真实情感。它往往比较复杂,除了有爱,或许也有愤怒与憎恨。只有承认自己内心的真实情感,我们才能在现实中改变和提升。
在不断的咨询中,潇潇觉察到了自己过去的经历和现在的联系。不断的觉察让潇潇看到自己的感伤和痛苦,为此,她真诚地表达出了自己一路走来的艰难、痛苦、怨恨等感受,表达了对妈妈既爱又恨的复杂情感。当这些情感被自己接受后,在她充分地哀伤后,她内在的悲伤和愤怒也在不断流走。她能感受到自己不再是那个害怕被抛弃的小女孩了,自己的确长大了。
2.和不安相处
当对方没有按照我们的心意对待我们时,焦虑和惶恐就会占据我们的内心。面对这样的感觉,我们需要试着带着有爱的心去理解和接纳它。
比如可以真诚地对自己说:你现在如此不安,是因为你过去经历过类似的不安,你太害怕自己再次受伤,太渴望被爱了。我知道你需要拥抱,需要被温暖,就让我来理解你、拥抱你吧。我爱你,爱着这样渴望被爱的你!
就这样,和自己的情感坦诚相处,会逐渐安抚好自己那颗烦躁的心,让自己从不安中暂时走出来。
擅长情绪处理的朋友,也可通过正念呼吸法、艺术表达等方法学习和不安相处,逐步理解和接纳这份汹涌的感情。
3.做出行动
面对无意识假设,我们也需要对其保持觉知和反思。
比如,当对方没有及时回复你的微信时,过去你的反应可能是焦虑不安,认为对方不爱你。
那么这次,请等一下,做几个深呼吸,把心安放好。
试着更客观地看待这件事情,了解对方没有及时回复存在很多可能:可能对方较忙,也可能是没有看到。“不爱我”只是其中一个假设而不是现实,我们要带着假设去验证事实,而不是陷入痛苦的情绪中。


