8 上海:在全国率先探索国有资产管理体制改革
长期以来,我国实行的是国有国营、高度集中的国有资产管理体制,国有企业没有自主权,使得国有企业出现政企不分、决策过度集中、权责不明、制度僵化等问题,经济效益低下。这既不利于国有企业长远发展,还造成国有资源的极大浪费,国有资产管理体制亟待改革。在这一背景下,作为国资重镇的上海开始肩负起探索国有资产管理体制改革方向的重任。
一、历史沿革
早在20世纪90代初,上海就在全国率先提出了“三位一体,整体联动”的改革新思路,即国有资产管理体制改革、政府机构改革和建立现代企业制度相结合,实行政企分开、政资分开。1993年7月16日,上海成立了上海市国有资产管理委员会(简称“市国资委”),市国资委下设上海市国有资产管理办公室(简称“市国资办”),在全国率先开展了国有资产管理体制改革。
从1993年至1997年,市国资委召开了6次会议,分别对建立国有资产授权经营体制、形成国有资产出资人制度、构建国有资产管理体系、推进建立现代企业用工制度试点、完善国有资产保值增值考核、建设要素市场等重大问题做出决策和部署。至此,上海初步形成了“两级管理、三个体系、三个层次”的国有资产管理体制新框架(见表1-8-1)。
进入21世纪以来,上海按照党的十六大提出的关于国有资产管理体制改革的新要求,于2003年8月1日成立了“管人、管事、管资产”相结合、“权利、义务、责任”相统一的上海国有资产监督管理委员会(仍简称“市国资委”),这是首家地方国资监管机构。此后,市政府将原隶属于市发改委、市经委等部门管理的企业划转至市国资委,出资人职能亦随即转移至国资委,上海地方国企“九龙治水”的管理格局在形式上得到改变。在此基础上,上海从监事会制度、财务总监制度等方面推进国企法人治理结构的建设,国资管理体制改革进入了以建立现代产权制度、理顺产权关系、规范产权交易为核心的新阶段。
表1-8-1 1993年上海国有资产运营主体改革形成的国资管理新框架
资料来源:根据李南山《上海国资管理体制改革回眸与发展取向:1993—2013年》 (《上海市经济管理干部学院学报》2017年第9期)整理。
2008年9月,上海市委市政府下发《关于进一步推进上海国资国企改革发展的若干意见》,提出要明确各类国资监管的主体,同时要进行开放性、市场化联合重组,提高资产证券化比例。2009年7月,市政府进一步推动市国资委改革,下发了《关于印发上海市国有资产监督管理委员会主要职责、内设机构和人员编制规定的通知》,对市国资委的机构设置进行调整,推进国资监管全覆盖、国企重组等工作的开展。
二、发展现状
2013年12月17日,上海市委市政府发布《关于进一步深化上海国资改革促进企业发展的意见》(简称“《意见》”),俗称“上海国企改革20条”,打响了新一轮国企改革的“第一枪”,对发展混合所有制、加强国资监管和完善现代企业制度等方面进行了部署。其中,发展混合所有制改革成为这一轮上海国资改革的重点。改革方向确立后,配套政策积极落实,国资管理体制改革的步伐加快。截至2015年,市政府已累计出台与“上海国企改革20条”配套的实施细则38个。发展至今,上海基本确立了国资流动平台的运行模式和制度体系,形成了国资统一管理、企业分类监管的监管模式,形成了“国资委—国有资本流动平台—国有企业”三层架构的国有资产管理框架。
党的十八大以来,上海持续推进国有资产管理体制改革,让地方国有企业充分享受到了制度改革带来的红利。2017年,上海地方国有企业实现营业收入3.2万亿元,同比增长7.8%;利润总额3430亿元,同比增长10.2%;已交税费总额2633亿元,同比增长7.7%(见表1-8-2)。
表1-8-2 上海地方国有企业经营及资产规模情况
数据来源:根据上海市国资国企工作会议等公布的公开数据整理。
三、示范效应
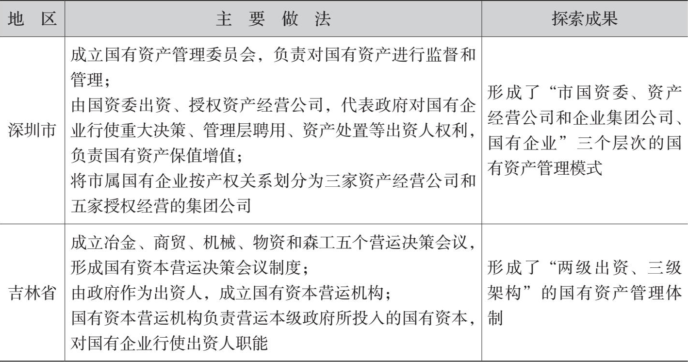
上海自1993年成立市国资委以来,就形成了包括建立“国资委—国有资产授权经营的投资主体和运营主体—国有企业”的三个层次国资管理体系的改革思路。在上海的示范和带动下,我国深圳、吉林、珠海、青岛、武汉、北京等地相继开展探索,力求建立具有本地特色的国有资产管理体制。各地在形成较为统一的“三个层次”的管理体制的同时,所采取的具体做法也有所不同(见表1-8-3)。
表1-8-3 我国部分地区对国有资产管理体制改革的探索
续表
资料来源:国务院国有资产监督管理委员会研究室《国有资产监管和国有企业改革研究报告》(2006),中国经济出版社2007年版。
从全国范围来看,我国国有资产管理体制改革至今,已经实现从“管人、管事、管资本”转向以管资本为主,充分尊重市场规律,真正确立了国有企业的市场主体地位。2015年11月,国务院颁布《关于改革和完善国有资产管理体制的若干意见》,一方面提出国有资产监管机构专司国有资产监管,不再行使政府公共管理职能,不干预企业自主经营权;另一方面,改组组建国有资本投资、运营公司,使其作为国有资本市场化运作的专业化平台,对授权范围内的国有资本依法自主开展运作。我国国资管理也由此形成了“国资委—国有资本投资、运营公司—国有企业”的三层管理架构。
而早在1993年,上海就以国有资产运营主体改革为契机,开始探索国资投资运营公司这一改革方向,并最早形成“国资委—国有资产授权经营的投资主体和运营主体—国有企业”的国资管理新框架,与我国当前形成三层架构的国有资产管理体制具有相似之处。
四、发展效应
在国有资产管理体制改革持续推进的过程中,制度红利不断释放,成效日趋显著。我国国有企业市场化运行机制更加完善,运行质量、效率和活力不断提升(见表1-8-4、图1-8-1)。
表1-8-4 全国国有企业经营及资产规模情况(2011—2017)
续表
数据来源:根据国务院国有资产监督管理委员会网站公开数据整理。
图1-8-1 全国国有企业经营及资产指标增速
数据来源:根据国务院国有资产监督管理委员会网站公开数据整理。
上海率先开展的国有资产管理体制改革,不仅关系到国有资产的保值增值,更关系到社会主义市场经济的建设,以及坚持公有制为主的社会主义方向。上海所开展的改革创新在全国范围内起到良好示范效果,不仅提高了我国国有资产管理的效率,其改革思路更是影响至今,为我国现今“三层架构”的国有资产管理体制改革提供了重要的思路。这是上海迎难而上、勇于创新的改革成果,更是上海“敢为天下先”的精神体现。


