三、深圳全面深化改革五年概览
改革不停顿,开放不止步。党的十八大后,习近平总书记离京考察首站来到广东,勉励经济特区改革开放要有新开拓,要上新水平。深圳牢记使命,高举改革大旗,强化责任担当,不忘初心、砥砺前行,以只争朝夕的紧迫感加快建成现代化国际化创新型城市和国际科技、产业创新中心,勇当“四个全面”排头兵和“四个自信”践行者。回望过去,改革脉络清晰。
2012年12月,习近平总书记来深圳视察时指出:“改革开放的决策是正确的,我们今后仍然要走这条正确的道路。这是一条富国之路、富民之路,要坚定不移地走下去,而且要有新开拓,要上新水平。”
2013年5月,深圳推出了《深圳市全面深化改革总体方案(2013—2015年)》,全市47个部门和单位制定了一系列改革项目,确定了未来三年全面深化改革的总体规划、路线图、时间表、项目库,吹响了改革攻坚的冲锋号。
2014年是全面深化改革开局之年。1月21日召开的深圳市委常委会议决定,成立深圳市全面深化改革领导小组,由市委书记任组长、市长任副组长,出台了《中共深圳市委贯彻落实〈中共中央关于全面深化改革若干重大问题的决定〉的实施意见》。该《实施意见》提出了新时期深圳全面深化改革的指导思想、总体目标、基本要求和总体部署,明确深圳全面深化改革涉及11个重点领域和53项主要任务,以系列组合拳为全面深化改革开局破题。
2015年年初,中共中央总书记、国家主席、中央军委主席习近平对深圳工作作出重要批示,充分肯定党的十八大以来,深圳各项事业发展取得了新的成绩,并要求深圳在“四个全面”中创造新业绩,努力使经济特区建设不断增创新优势、迈上新台阶。深圳市委市政府迅速出台了落实“四个全面”的“近期重点工作方案”。
2015年5月深圳市第六次党代会上,马兴瑞书记代表中共深圳五届委员会作报告。报告指出,要解放思想、真抓实干,做到“五破五立”。报告强调,要率先落实全面深化改革各项任务,推动经济特区建设不断增创新优势、迈上新台阶。
2017年市委六届五次全会上,省委常委、市委书记、市长许勤明确提出,坚持以推进供给侧结构性改革为主线,坚持“深圳质量”“深圳标准”,加快建设现代化国际化创新型城市和国际科技、产业创新中心,推动深圳经济特区建设不断增创新优势、迈上新台阶。
根据统计,深圳贯彻学习中央、省全面深化改革领导小组历次会议精神,组织召开多次市委全面深化改革领导小组会议,研究推进多项重要改革事项,开展改革专项督查,关联深圳的中央深改组部署已落实138个,落实率达81.2%。
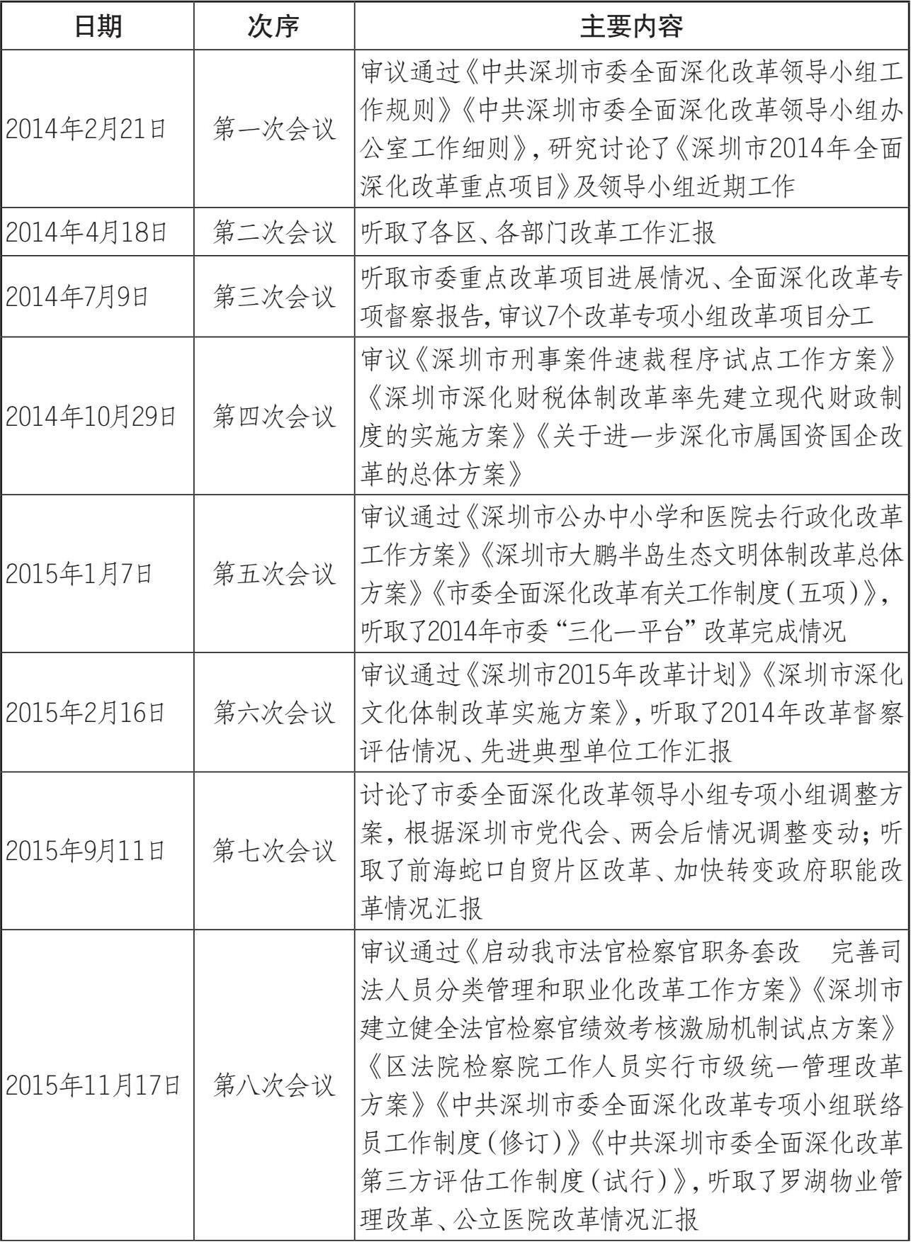
表1 深圳市委历次全面深化改革领导小组会议情况
续表
深圳全面深化改革五年来,社会经济发展成效显著。
1. 经济社会发展率先迈入质量时代
当前经济发展进入新常态,在“深圳速度”的基础上,深圳提出了“深圳质量”新要求,着力推进标准、质量、品牌、信誉一体化建设,加快转变经济发展方式,全面提升发展质量。五年来,“深圳质量”逐渐成为社会普遍认同的价值观,贯穿到经济社会发展各领域和全过程。深圳获批成为首个全国质量强市示范城市。质量高、结构优、创新强、速度稳正成为深圳经济特区发展的“新常态”。地区生产总值由2012年的1.30万亿元增长到2016年的1.93万亿元,保持了年均10%左右的稳定增长。全口径财政收入由2012年的4502亿元增加到2016年的7900多亿元,增长75%;地方一般公共预算收入由1482亿元增加到3100多亿元,翻了一番多。万元地区生产总值能耗、水耗在“十二五”期间累计下降19.87%和43%,约为全国平均水平的1/2和1/9,以更少的资源能源消耗、更低的环境成本支撑了更高质量、更可持续的发展。
2. 成功实现新一轮转型升级
深圳始终保持转型升级的目标不变、力度不减、步伐不停,大力推动增量优质、存量优化,以转型升级主动实现腾笼换鸟、凤凰涅槃。产业结构呈现“三个为主”的鲜明特征,即经济增量以新兴产业为主,新兴产业对地区生产总值增长贡献率提高至53%左右;工业以先进制造业为主,先进制造业占工业比重超过70%;第三产业以现代服务业为主,服务业占地区生产总值比重60.5%,现代服务业占服务业比重提高至70%以上。其中,战略性新兴产业年均增长20%以上,增加值占地区生产总值比重超过40%,对经济增长的贡献率接近50%;华星光电第11代新型显示面板生产线、中芯国际12英寸芯片生产线、开沃新能源汽车、国际会展中心等150个重大项目开工建设;本土世界500强企业增至5家,营业收入超500亿元企业达22家;新兴际华国际总部、发那科南方总部、中冶集团华南总部等落户深圳,平安国际金融中心、腾讯滨海大厦、深圳阿里中心、百度国际总部等建成启用;高端项目和企业加速集聚,优质产业加速壮大,产业结构更加优化。
3. 开放程度更高
深圳以全球视野积极融入世界城市坐标体系,以更加主动的开放为发展注入新动力。粤港澳大湾区纳入国家“一带一路”倡议,广东自贸区前海蛇口片区挂牌成立并取得一系列可复制、可推广的制度成果,国务院批复的《前海深港现代服务业合作区总体发展规划》和22条先行先试政策加快落地,前海深港合作区航空限高、平南铁路迁移、土地整备等片区开发瓶颈和新城开发建设取得重大突破,自贸片区企业从2012年12月的5215家,增长到目前的12.5万家,年均增长率超过112%,实现“一年一个样”的新变化;深港交流合作迈出新步伐,建立高层会晤机制,香港落马洲河套地区合作开发启动,广深港客运专线福田站正式启用,“深港通”正式开通,两地金融经贸、教育医疗、青年交流等领域取得了一系列实质性成果;落实“一带一路”倡议凸显新成效,印尼、白俄罗斯等境外产业园区建设加速推进,与巴布亚新几内亚签署综合产业园合作协议,对“一带一路”沿线国家和地区的中方协议投资额大幅增长;国际化城市建设取得新进展,友好城市和友好交流城市总数达81个,深圳国际航空枢纽纳入国家“十三五”规划,洲际航线从无到有开通5条,实现直飞欧美澳,一批重要国际性活动和会议在深圳召开,城市知名度和影响力进一步提升。
4. 创新主引擎作用更加突出
深圳全面落实创新驱动发展战略,深入实施国家创新型城市总体规划,出台创新驱动发展“1+10”文件;加快向引领式创新和全面创新迈进,成为首个以城市为基本单元的国家自主创新示范区;建设科技、产业创新中心,定位列入国家“十三五”规划。2016年深圳全市研发投入超过800亿元,占深圳地区生产总值的4.1%。国家超级计算深圳中心、国家基因库和大亚湾中微子实验室建成,国家、省和市级重点实验室、工程实验室、工程研究中心和企业技术中心等创新载体累计达1493家。2016年PCT(《专利合作条约》)国际专利申请量约2万件,占全国50%左右。华为短码方案成为全球5G技术标准之一,石墨烯太赫兹芯片、无人机、柔性显示器等技术处于全球领先水平。综合创新生态体系更加完善,推进国家科技金融试点城市建设,VC/PE机构累计近5万家、注册资本约3万亿元。国家级高新技术企业由2012年的2876家增加到2016年的8037家,增长1.8倍。
5. 走出绿色低碳发展新路径
深圳出台推进生态文明、建设美丽深圳的决定,率先实施低碳发展中长期规划和生态文明建设考核,率先建立环境形势分析会制度,推进大气环境、水环境和绿化美化三大工程,城市绿色颜值显著提升,市民绿色福利不断增多。PM2.5平均浓度从42微克/立方米下降至27微克/立方米,空气质量居国内城市领先水平。节能减排成效明显,化学需氧量、氨氮、二氧化硫减排量提前超额完成“十二五”目标。在全国率先全面实施绿色建筑标准,绿色建筑总面积达5320万平方米,规模居全国城市首位。低碳发展持续推进,开展碳排放权交易试点,国际低碳城成为中欧可持续城镇化合作旗舰项目。累计推广应用新能源汽车超过6.5万辆,居全球城市前列。公园总数增至972个,建成绿道2400公里,总长和密度均居珠三角城市首位。
6. 城市的现代化国际化水平实现新跃升
深圳认真落实国家新型城镇化战略,出台提升城市发展质量决定和国际化城市建设行动纲要,城市综合服务功能更加完善。制定实施新一轮城市总体规划、土地利用总体规划,大力推动实施“东进战略”,统筹实施中轴提升和西部优化战略,新设立龙华、坪山两个行政区
。大力推进经济特区一体化行动计划,原特区外投资占全市投资70%以上。现代化基础设施增强城市功能,深圳北站、广深客运专线、厦深铁路等重大基础设施投入使用,沿江高速、博深高速、新彩通道等建成通车,机场旅客年吞吐量超过4000万人次,地铁运营里程达285公里,公交日均客流量超过千万人次。率先发布实施城市公共安全白皮书,深刻吸取光明新区渣土受纳场“12·20”特别重大滑坡事故灾害教训,单独设立市安监局,组建城市公共安全技术研究院,全面推进余泥渣土受纳场、危险边坡等专项整治行动。重拳出击整治违法建筑,罗湖“二线插花地”棚户区改造实现“破冰”,2016年拆除各类违法建筑约1100万平方米,实现新增违建“零增长”、存量违建“负增长”。
7. 民生事业跨越发展,发展成果更多更好惠及市民
五年来,全市财政九类重点民生领域投入8773亿元,年均增长25.6%。基本民生保障水平持续提升,居民人均可支配收入、最低工资标准、最低生活保障标准均居全国领先水平。教育事业实现新发展。出台《深圳市中长期教育改革和发展规划纲要(2010—2020年)》,教育投入年均增长13%左右;新增中小学学位27.9万个、幼儿园学位14.6万个,学位累计数相比五年前增长25.3%和46.19%。推动高等教育开放式跨越发展,规划建设了深圳技术大学、深圳北理莫斯科大学、哈尔滨工业大学深圳校区、中山大学深圳校区、天津大学佐治亚理工深圳学院等一批高校和特色学院,推动清华大学、北京大学、中国人民大学等6所高校签约落户深圳,目前拥有13所高校、10所特色学院。医疗卫生事业迈出新步伐。大力实施医疗卫生“三名工程”,引进高水平医学团队超过100个、名(中)医诊疗中心8家,三级医院由13家增加到31家,三甲医院由8家增加到11家;家庭医生试点稳步推进。住房保障不断加强。成立注册资本1000亿元的市人才安居集团,保障房开工16.96万套、竣工14.6万套、供应14.56万套,惠及人才和低收入群体60余万人。
8. 加强民主法治建设协调发展
深圳进一步发挥人大权力机关作用,监督“一府两院”及重大事项决策等职能不断强化,启动预算支出全市联网监督,全口径预决算审查监督不断深化,对法律法规实施情况和食品安全、环境污染等民生热点问题监督力度进一步加强;率先探索人大主导立法新机制,前移立法审查关口、全程跟踪立法管理、扩大立法社会参与,制定实施商事登记规定、加强碳排放管理规定等一批在全国有示范性、引领性作用的法规规章,立法科学化、民主化、规范化水平实现新提升。支持政协依章程开展政治协商、民主监督、参政议政,打造了“委员议事厅”、委员社区讲堂等协商民主新平台,创新开展立法协商,推动协商民主广泛、多层、制度化发展;围绕城市公共安全、创新驱动发展等重点工作开展专题调研和协商,五年累计提出高质量的意见建议近900条;创新开展专项民主评议,提高民主监督实效。巩固壮大最广泛的统一战线,积极推进与各民主党派、工商联、无党派人士和人民团体合作共事,“双拥”、民族、宗教、外事、对台、港澳等工作取得新成绩,工会、共青团、妇联、侨联、文联、科协、残联等人民团体的桥梁纽带作用进一步增强。一流法治城市建设取得突破。法治政府建设迈出坚实步伐,连续两届荣获“中国法治政府奖”;率先启动司法人员分类管理,法官、检察官职业化和司法权力运行机制改革,率先全面落实司法责任制改革,最高人民法院第一巡回法庭落户深圳,前海合作区人民法院挂牌运作。文化体育事业全面推进,深圳被联合国教科文组织授予“全球全民阅读典范城市”。社会组织综合监管体系初步构建,市民安全感和满意度持续提升,社会大局和谐稳定。


