深圳台电:联合国的“沟通”之道
深圳台电的故事,让我很感慨,“数字化”确实给我们打开了一扇门。这家企业一直按照传统的思路和模式来做硬件,有了远程的云的支持、人工智能的支持,产品就有了“软硬一体”的科技含量。以前不能提供的服务,现在能提供了,而且是精准的、实时的服务。这一套动作下来,是真正意义上的“上云—用数—赋智”。
新基建的目标,并不是新基建本身,而是数字基础设施的建设能够赋能于每个人、每个创业者和企业。因为有了数字基础设施的支持,整体的科技水平得以提升。
——王煜全/全球科技创新产业专家
每晚7点,周庆东会准时观看《新闻联播》。这个习惯他保持了十几年,除非实在没办法找到一台电视机。这是他的“职业病”,只要有会议新闻,他都会紧盯屏幕,看看自家的产品有没有出现。
人数稍微多一点的会议,都少不了话筒,话筒又需要一套软硬件支撑。周庆东做的就是这个一整套会议系统设备。
如果看到画面中的“话筒”是别家产品,他会立即给所在地的代理商发条信息:我们的产品能不能进××会议?
1996年,周庆东与胞兄周庆叙在深圳创业,聚起了几名电子工程技术人员,专门研发和生产会议系统。会议系统是安装在台面上的电子产品,所以他们给企业起了个很朴实的名字——深圳市台电实业有限公司(以下简称“台电”)。
在做这次调研之前,我们团队没人听说过“台电”这家公司,只知道它是阿里云的合作伙伴。我们问了一个在深圳商界颇为活跃的企业家,答复是“只是听说过,没有深入了解”。
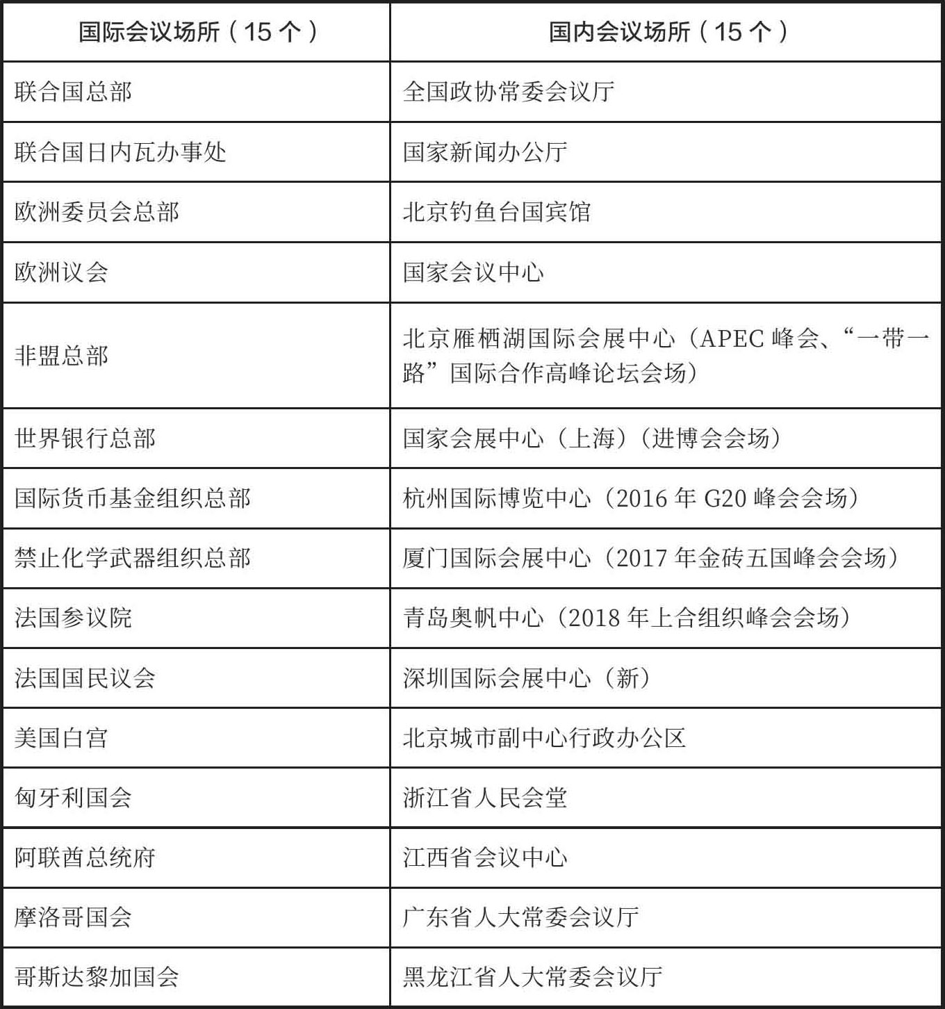
它是一个世界级的“隐形冠军”,为全球120多个国家和地区提供会议系统设备,其中包括联合国、世界银行、欧洲委员会等重要国际组织的总部,以及G20峰会、APEC(亚太经济合作组织)首脑会议、进博会等顶尖的会议场所。(见表1)
17年前进军海外市场时,台电进入的是一个强敌环伺的领域。对手包括欧美数家有着50年以上历史的老牌行业龙头,也有飞利浦、博世、索尼、松下等综合性的电子科技公司。
目前,台电的产品销售,国内和海外刚好各占一半。周庆东说:“台电24年来‘一把锥子扎一个孔’,集中在会议系统这一个点上发力。目前在全球市场,能与我们竞争的公司只有一两家。”
2020年5月14日,中共中央政治局召开了常委会会议,提出“深化供给侧结构性改革”“构建国内国际双循环相互促进的新发展格局”,这将是未来一段时间里,中国企业发展路径的指导方针。
表1 采用台电会议系统的重要会议场所
周庆东兄弟俩,一个管产品研发和制造,一个管全球的市场推广。从某种意义上说,两人的分工正好代表着“供给侧改革”和“国内国际双循环”这两条路线。
令人好奇的是,这样一家不为公众所知的民营企业,是如何做出选择,在这两条路线上齐头并行的?它又是如何进行供给侧的产品升级,实现“双循环”发展格局的?它与阿里云之间,又擦出了怎样的火花?
联合国里的“沟通”之道
记得早先开会时,大家勤勤恳恳,领导说一句,下面记一句。这可能是我们过去常见的会议场景:主席台上,领导们轮番讲话,台下的人埋头吭哧吭哧奋笔疾书。听没听进去不知道,反正半天工夫能写满一个笔记本。几支麦克风,一个大音箱,就能撑起一场数十人甚至上百人的会议。
如今很多会议,功能需求远远不止收音、扩音这么简单。比如,在恐怕是世界上最复杂的会议场所——联合国,开会时动辄有数百个国家的代表,人数过千。会议系统设备除了要求声音的清晰传递,还涉及发言控制、同声传译、投票表决等复杂功能。
2019年11月,联合国欧洲总部万国宫(位于瑞士日内瓦)第19号会议室举行了一场揭幕典礼。这个由石油国家卡塔尔豪气捐款翻新装修的会议厅,是目前联合国技术规格最高的会议场所。
第19号会议室有800个座位,不同肤色的参会者坐在这里的顺畅沟通之道,是地板之下铺设的长达44公里的电缆和桌面之上来自台电的数字会议系统设备。“第19号会议室是一个极具雄心和挑战性的项目,它将真正成为未来会议系统发展的风向标。”台电瑞士代理商销售总监德·凯泽(De Keyser)表示。
早在2011年,联合国总部就耗资18亿美元对会议室进行翻修,改造重点之一,是落伍的会议设施设备。经过数轮竞争,台电胜出,成为独家供应商。超过1万台印有“TAIDEN”商标的会议设备及后台管理系统,“承包”了整个联合国总部的会议室。
超过1万台印有“TAIDEN”商标的会议设备及后台管理系统,“承包”了联合国总部第19号会议室
在这场竞争中落败的品牌,包括扎根联合国50余年的德国品牌贝拉、当时已有67年历史的比利时品牌泰勒维克,还有德国最大的工业企业之一博世集团。
联合国总部,代表着会议系统需求的最高标准,所以这次招标并不是“价低者得”。台电以中等偏上的价格夺标,意味着其产品受到了认可。
在接受《深圳特区报》采访时,联合国会议管理部专家马克表示:“新会议系统的大部分功能需要定制,我们看到了深圳台电的研发能力、技术和快速响应能力。不管是不是节假日,只要我们提出要求,均能在最短时间得到解答并收到成熟的方案,这是选择中国品牌的重要理由。”
举个例子。联合国向所有竞标者提出要求,需定制开发一套完整的数字化设备管理方案。这是由于联合国会议量大,整个会议操作系统管理非常关键,如会议管理操作员要负责麦克风、摄像机、投影仪、表决电子牌、同声传译、远程视频会议等多个环节的无数设备。台电接到这个要求后,不到一个月就设计出了一套非常人性化的会议资产管理系统,每个环节的每个会议设备都有独立的ID,方便系统录入、调用和更改设置。会议管理操作员只需安坐中控室内,动动手指操作鼠标,便可将数十间会议室中的全部会议设备纳入掌控之中,可谓运筹帷幄。
以前,联合国的会议桌上都摆放有纸质或木制的名牌,用于显示参会者姓名等身份信息。联合国有一队多达90名的工作人员专门制作和管理名牌。使用台电的多媒体会议终端后,从事这项工作的人员降到了5名。因为台电系统集成了每席一个的电子名牌,参会者对号入座、使用IC卡签到后,身份信息、会议日程、电子表决、传译语言等信息会即时同步,电子名牌会自动显示系统中预设需要显示的信息类别,如国家、机构、姓名等,大大提高了会议管理效率。
“我们总是带着客户的需求来研发,很多初代产品的功能都是定制化设计,之后再转换为标准化生产。”参与了联合国总部项目的台电市场中心副总监黄纬璐表示。
云上的智慧会议
近几年和客户沟通,黄纬璐经常碰到一个让她“卡壳”的需求,“台电能不能和会议同步,把语音转换成文字?”“把会议发言变成大屏字幕,像看双语电影一样?”
从技术层面来说,语音转文字,不难。对于台电而言,难点在于多音源、多语种会议下的实时转写。而且,台电的客户群体多为政府机构和大型企业,对语音识别的准确率要求十分高,容不得半点差池。
围绕实时会议记录和字幕显示,台电近几年一直在做研发攻关,硬件支持能力达到了,转写准确率问题却始终没有得到解决。
在深夜读到的一本书——《智能商业》(作者为阿里巴巴集团学术委员会主席曾鸣),给了周庆东启发。他记住了书中的几句话:
新旧商业的区别,在于精准。精准,就是精确和准确,分别对应着网络协同和数据智能。未来那些无法为用户提供精准服务的企业,很快会被淘汰。
人类文明社会的发展,主要不是依靠人脑的进化,而是通过社会化合作的不断创新和突破,带来生产力的大爆发。
周庆东引用这本书里的一句话,形容读完的感受——“像一辆战车碾碎了心中布满灰尘的商业常识”。他意识到,台电可以借助“社会化合作”的外部力量,来实现产品的智能化,为用户提供精准的服务。
不久,台电和阿里云、达摩院语音实验室联合对外宣布,携手打造开创性的“云上智慧会议”。
“阿里是最早布局语音AI(人工智能)技术的科技公司之一,达摩院语音实验室在智能语音领域全面布局,不仅识别速度快、准确率高,还能听会说,支持方言和外语,可以读懂人类情绪。”阿里云通用事业群副总裁徐栋表示。
周庆东把这次合作形容为硬科技和软实力的超强连接。一头是台电积累下来的硬件能力,比如“多通道语音分离”;一头是阿里云、达摩院云上AI软件的领衔优势,比如“智能语音识别技术”(ASR)。
这“一硬一软”结合产生的“软硬集成、端云一体”的云上智慧会议系统究竟有何不同?
设想你正在参加一场会议,先是5位嘉宾分别用英语、俄语、西班牙语和普通话、粤语发表演讲,然后嘉宾就某个议题展开讨论。
此时,坐在会场的你除了可以用耳麦听同声传译,还可以在大小屏甚至个人电脑、手机上看到精准翻译的实时字幕。会议刚结束,你的邮箱不仅收到了整场会议的文字记录,每个嘉宾的发言和讨论也通过台电的“角色物理分离”技术被摘了出来,识别转写成一段段与各自身份一一对应的文稿。
而且,这场会议的音视频文件和文字转写,都是以阿里云全面的云服务为基础、“数字化”部署在云端的,可供安全存储和随时调用。
达摩院智能语音实验室负责人鄢志杰表示,依托台电端上硬件的巨大优势和阿里云、达摩院云上AI软件的领先能力,双方的合作可更进一步实现会议的智能化和数字化,开辟未来“端云结合、端云一体”的会议新模式。
创始人兄弟的选择
如稻盛和夫所说:“拉面店也好,小商小贩也好,假如满足于既有格局下的成功,那么企业的规模也就到此为止了。”
毫无疑问,在会议系统这个领域,台电在某些方面拔得了头筹——国内首家自主研发出会议系统芯片的企业,拥有会议系统的全部核心技术与自主知识产权,在无线会议系统、同声传译系统、大型表决系统等多个领域居国际领先水平。
但是对台电来说,如果沿袭既往的方式和惯性的模式,通过自身研发去进行产品的“供给侧改革”,可能它将来也只是一家售卖会议硬件设备的公司。而硬件有迭代周期,联合国就曾十余年未更换过会议设备。
通过和阿里云合作,台电的会议设备与AI、云计算产生连接,可以从硬件销售向提供精准服务转变,从规模化、标准化的生产向个性化、智慧化的数字经济转型,向产业互联网升级。
正如阿里云智能总裁张建锋所说:“产业数字化就是技术要跟产业融合,但不能是低水平的融合。低水平的融合实现的只是信息化和自动化,我们要实现数字化、智能化的融合。”
“云上智慧会议”的示范意义,在于实体经济和数字经济的深度融合,用数字化、云计算等软实力提升硬件产品的品质,从而做出更好的产品,提供更佳的服务,创造更大的价值。
回过头来看本节开头提出的关于“选择”的两个问题,台电创始人兄弟如何回答。
周庆东说:“台电的选择,是以饥饿感和危机感为原动力,以‘重研发、重投入’去创新产品,以全球化视野去做品牌推广和开拓市场网络,形成‘两条腿’走路的良性循环。”
一直掌管着技术研发的胞兄周庆叙,以台电曾经面临的选择来反问作答:
“是先做大市场再做强,还是先潜心研究核心技术,做强后水到渠成地做大?
“是先在本专业内做到极致,还是先进行业务扩张?
“是以当下利润为先,还是以长期发展为先?
“是先进入资本市场圈钱变现,还是先打品牌坚实成长的基础?”
这些方向性的问题,无一不考验着一家企业的路径抉择。


