1.2 文献综述
本书遵循“关联研究—机理研究—对策建议”的思路,研究涉及经济地理、建设管理、产业经济、区域经济等多学科领域。因此,按照上述逻辑,本书将在文献综述目标和规划的基础上,通过对国内外相关领域权威专家专著和经典文献的广泛检索、阅读、分类和总结,承接上述问题,旨在进一步论证本书的可行性、必要性和重复性,为后续章节的研究内容奠定坚实基础。具体来说,本书将从以下三个方面展开文献综述。
1.2.1 科技创新与城市高质量发展关系研究
尽管在城市发展进程中取得了丰硕的成绩,但这种以牺牲环境、资源、社会公平为代价的发展模式,在创造经济奇迹的同时也出现了很多城市问题,若这种趋势不能得到有效控制,将不能实现城市高质量发展。 ABDEL-RAHMAN [10] 认为科技创新在经济和城市发展之间起到一个中间要素的作用,推动经济增长,从而推动城市发展。城市发展水平提高,相应就会投入更多的科技人力、更多科研资金,科研平台环境也就越完善,科技的传播扩散速度越快,最终导致科技创新能力越强,进而就会促进经济的增长,这就形成了科技创新、经济与城市发展之间的良性循环。丁明磊 [11] 指出城市发展瓶颈的突破点是科技创新,要让科技来引领城市建设,并让科技在城市规划、建设等方面起到支撑作用。甘丹丽 [12] 指出人口数的增多对科技创新、城市发展的贡献是甚微的,而是要提高人口素质、文化教育水平。从产业结构变迁的视角,分析了产业结构变迁对中国城市群进程的影响,结果显示,FDI、产业结构变迁推进了中国城市发展。
科技创新对城市发展、城市可持续发展、城市发展质量的影响一直是国内外学者关注的重点内容。程开明 [1 3] 从经济学角度对城市发展展开了研究,认为经济增长在城市发展过程中起到举足轻重的作用,因技术创新的中介作用导致经济的快速增长。之后,程开明基于前述研究,展开了技术创新在城市可持续发展中的作用研究,通过比较城乡发展差异,得出城市规模越大,基础设施越完善,开放程度越高的结论。这些都是能够促进技术进步的有利条件,使技术创新与城市发展之间的关系越来越显著。
二元经济发展理论 [14] 指出农业与工业之间存在相互促进关系,共同促进经济发展。湛泳 [15] 完善了二元经济发展理论模型,把科技因素引入了模型,认为科技创新推动了工业的发展,工业的快速发展不断地吸引大量劳动力并使其不断向城市转移,从而带动城市发展。宛群超 [16] 从科技创新的角度,研究了科技创新与城市发展的相互作用机理、作用路径和实证分析。研究结果表明,科技创新对城市发展具有明显的空间相关性和空间溢出效应,城市发展质量和经济增长的提高是由内部技术进步引起的。于莲 [9] 的研究证明了通过培育关键现代产业体系、新型产业可提高科技创新能力,为城市发展提供保障。
一些研究指出城市发展水平的提高不仅带动了经济又改善了基础设施,进一步增强了创新资源(人力、物力、财力)的集聚效应;同时,城市发展引起的人口流动可以带动科技人才、技术、信息、知识等资源的流动,相应的传递和扩散速度也会加快,这将进一步导致技术创新能力的增强。熊艳 [4] 研究了技术创新对城市发展具有促进作用,指出了通过技术创新可以解决城市发展中存在的问题,并以此为基础提出了相应的对策和建议;张昌尔 [17] 以湖北省为研究对象,认为经济快速增长的重要驱动力是技术创新;鲁继通 [18] 实证检验了科技创新与京津冀城市群之间存在长期稳定的均衡关系,并且科技创新对城市发展具有较强的促进作用;甘丹丽 [12] 研究发现我国技术创新与城市发展之间严重脱节,针对这个问题提出技术创新与城市发展协调发展的政策建议。因此,科技创新常常被视为促进城市发展的关键因素。
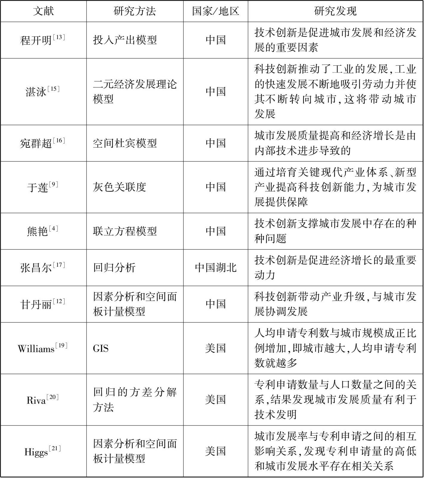
表1.1 科技创新与城市高质量发展关系研究的典型文献梳理
续表
续表
为了进一步研究科技创新与城市发展之间的关联性,国内外学者进行了大量研究。早期,一些国外学者对发明专利数量和城市发展水平之间的关系进行了研究。大量研究指出,城市发展早期城市所拥有的发展专利数高于农村,但是此时城市地区面积占国土面积的比例却比较低。 Williams [19] 在对城市人均专利申请量统计时发现,人均专利数量随着城市规模的增大而变多,也就是说,人均专利数量与城市规模之间成正比关系;1966 年,Riva [20] 为了对技术发明和城市发展之间相关性进行深入研究,研究对象是美国 35 个主要城市,观察1860—1910 年专利申请数量与人口数量之间的相关关系,结果发现城市发展对技术发明起到有力促进作用;在这之后,学者Higgs [21] 对美国城市发展速度与专利申请之间的互动关系展开了研究,指出在 1870—1920 年发明专利申请数量与城市发展水平之间存在相关性;Feller [22] 也对城市发展与技术发明之间关系与作用展开了更为详细和明确的研究,结果显示城市的环境、制度、生活方式等为技术、发明创造提供了很多有利条件。 Filler的研究一方面巩固了前面两位研究者(Pred和Higgs)关于城市规模与专利发明之间的关系,另一方面指出城市提供了有利于技术创新的创新资源和创新环境。 Henderson [23] 扩大研究范围,选取美国、英国、法国和德国四个工业化国家作为研究技术创新与城市规模关系的研究对象,他的研究对象从美国扩大到欧洲大陆,并从各国不同的科技发展历程中验证了技术创新与城市规模之间关系,得出的结论是城市规模和发明创造之间存在正相关关系。 Lan [24] 指出当今属于一个科技是第一生产力的时代,城市高速发展离不开科技创新,并且科技创新对城市快速发展做出了一定贡献,是城市快速发展的动力之一。2017 年,Zhu [29] 回顾世界社会发展进程,惊奇地发现科技创新在城市的历史发展中起着非常重要的作用,每一次科技革命都会带来产业结构升级和城市转型。 Song [30] 发现经济发展比较快,产业结构一般就比较高级,科技创新成果转化能力就比较高,相应的这些因素能更好地推动城市发展。 Wilson [26] 认为人类已经进入了科技创新的重要转折点,科技创新是推动城市建设的最有力工具;Maparu [25] 通过向量自回归与向量误差修正模型,得出交通基础设施与经济发展之间存在长期关系,经济发展和城市发展创造了需求,从而导致交通基础设施的投资。
在科技创新与城市发展关系研究中,部分文献仅考虑了科技创新对城市发展的单项影响,而实际上城市发展会带来内在技术进步。因此,不少学者探讨了科技创新与城市发展、城市发展质量之间的双向促进作用。仇怡 [31] 从定性和定量两个方面验证了城市发展可以促进技术创新,当然技术创新对全要素生产力具有明显的驱动作用,但是这两种促进作用存在不同程度的差异性。闫玉科 [32] 等建议广东省应该借鉴国内外城市和产业发展经验,对制度进一步加强创新,对城市发展规划进一步完善,提供体制机制保障城市发展。影响城市发展和科技创新之间关系的因素归为三点:城市吸引人口转移的能力、知识的积累和科技溢出的大小等。黄群慧 [33] 认为工业化与城市发展是相互影响的,目前来看,工业化速度快于城市发展速度,因此有必要通过借助科技创新升级产业结构,加快城市发展,最终使工业化与城市发展实现同步。张新光 [34] 提出了相伴相生的理论体系,即科技创新、工业化与城市发展三者之间是互相促进、互相依托的,科技创新带动了工业、农业的发展,而城市发展的建设则要以工业、农业为依托,只有相互促进才能实现城市发展的到来。后来这一结论也被很多研究者证实,并且他们指出城市发展也是技术进步一个非常重要且不容忽视的因素 [35] 。
还有一些国外学者也展开了城市发展与技术创新关系的研究。通常情况下,城市发展过程中会形成竞争性市场结构,Hospers [36] 指出这种竞争性的市场结构可以提供良好的发展环境给知识积累和技术创新。同时,知识积累也提供了一定理论依据给技术创新;Bond [37] 研究发现地理位置与生产企业营业额之间具有负相关关系,生产企业创造较低营业额是因为生产企业离城市和其他企业较远,获得的外部效益就较少;Rosenthal [38] 进一步研究证实了人力资本积累和知识外溢随着城市快速发展快速累积,通常情况下居民受教育程度随着城市规模变大而得到提高,进而生产企业之间来往也相对比较频繁,整个城市总体科技创新能力就会越强;Carlino [28] 研究了就业率和技术创新的关系,发现城市就业率越高,专利数越多,相应的科技创新能力越强。因此,城市发展引起的知识溢出和人力资本积累对技术创新起到举足轻重作用。
1.2.2 城市高质量发展及其水平测度研究
1)
(1)城市高质量发展内涵
纵观现有研究,国外学者对城市高质量发展的专门研究不多,国外文献强调了城市发展的公平性、可持续性、生态性等,从本质上看,其与城市高质量发展的内涵非常相似,国外在城市发展方面的研究主要集中在城市可持续发展、和谐城市、生态城市和居民生活质量等方面 [39] 。城市发展质量方面的相关研究,国外研究主要集中在以下方面:
a.城市发展与经济增长的研究。
产业革命开始促使城市发展与工业化、经济发展交织在一起,西方发达资本主义学派认为由于工业化引发的技术进步和劳动需求两者共同促进规模经济发展,与此同时,二三产业的聚集也促进了城市发展 [40] 。
研究者钱理纳通过回归分析计算得出一个国家的城市发展与经济发展水平之间存在一定联系,工业化水平随着人均GDP提高而提高,城市发展水平就随之提高;人口城市化率也有着相同的增长关系,通过这些可以看出经济发展正向促进人口集聚和城市发展 [39] 。其他一部分研究者 [41] 先后研究了不同国家不同时期城市发展水平与人均经济产出之间的关系,得出这两者之间具有呈指数曲线关系的高度相关性。还有一些研究者 [42] 却指出,城市发展水平与人均GDP呈非线性关系,但是与人均GDP的对数呈线性相关。然而,一些研究却从截面和时序分析结果得出发展中国家的城市发展和经济增长之间是负相关关系 [10] 。
b.可持续城市发展相关文献研究。
以可持续发展概念的深度理解为基础,很多研究者提出了可持续城市的概念,基于很多研究者对可持续城市概念的理解可知,可持续城市的发展包括了方方面面的内容:城市的物理组成、经济、社会、环境、文化、政治制度和社会平等 [1] 。联合国人居中心在 1991 年实施了“可持续城市规划”,主要目的一方面是促进城市建设的可持续,另一方面是补充完善可持续城市的理论研究。早期有关可持续城市的理论更多是从资源有效利用角度强调城市可持续发展 [43] 。Camagni [44] 注重资源利用效率是实现城市可持续发展的重要因素之一。
c.生态城市的相关文献研究。
霍华德 [46] 的《田园城市理论》,1971 年联合国教科文组织实施了《人类与生物健康计划》,首次提出了“生态城市”的概念,促进了生态学理论在世界层面的广泛应用。联合国教科文组织在 1984 年制定了五项原则针对城市规划,主要有:居民的生活质量、保护生态战略、保护历史文化、生态基础设施、将自然融入城市,成为生态城市规划建设的重要原则。理查德·莱斯特 [45] 指出,生态城市是一个人与自然和谐相处的聚居地,要注重人与自然的健康与活力、紧凑、节能等方面。 Song [47] 认为,生态城市是一种完全融合自然、技术和人文的理想城市发展模式,最大限度地发展生产力和创造力,尽最大努力保护居民的身心健康和生活环境,最大化有效利用物质、能源和信息,实现生态环境的良性循环。
d.城市居民生活质量文献研究。
对居民生活质量的研究来自美国。美国学者Andrews及其学生 [48] 展开了对居民生活质量的研究,并总结归纳出了关于生活质量和社会指标两大主流研究。 Gurin [49] 等人认为居民生活质量范畴应更宽泛一点,应把美国民众的精神健康和幸福感囊括其中。在《丰裕社会》一书中加尔布雷斯 [50] 将生活质量概念第一次提出来,生活质量是指人们在舒适、便捷和精神等方面得到享受和满足。20 世纪 90 年代后,很多研究者已经扩大了生活质量的研究范畴,把社会分配制度和社会关系网也归入其中,侧重于更为宏观的领域,如就业、社会保障、贫困等,开创了一个涵盖主客观两方面的新研究领域。
目前,国内学者都是从不同学科不同视角诠释了城市发展质量的内涵,但是还没有达成共识。一般来说,质量一词的含义非常宽泛,包含的内容也是方方面面,有些学者把产业发展、服务质量、过程质量和环境质量四个方面划入到质量一词所包含的内容里面 [51] 。2002 年联合国人居中心给出了对城市发展质量进行量化,具体内容包括生产能力、基础设施、废品处理、健康和教育等五个方面,这五个方面被称为城市发展指数 [52] 。中科院可持续发展研究组从城市发展的动力表征、城市发展的公平表征和城市发展的质量表征三个方面来解释城市发展质量。城市发展的动力特征主要有 4 个方面(城市的发展能力、竞争能力、创新能力和可持续性);城市发展的公平表征主要有 3 个方面(人均财富占有的人际公平、代际公平和区际公平);城市发展的质量表征主要有 4 个方面(城市对于物质支配水平、生产支持水平、精神愉悦水平和文明享受水平)。国家统计局城市社会经济调查总队与中国统计学会城市统计委员会研究组对城市发展质量的内涵做了如下解释:经济发展水平质量,人的生存和生活质量的现状,社会、经济、政治领域的协调发展,在不同阶段城市发展所体现出的“公平性”。除了上述研究者的研究,还有一部分研究从城市基础实力、城市发展协调性和城市可持续发展三个维度来对它的内涵进行解释,另外一些研究者认为城市发展质量包含的内容更为广泛,主要有经济发展、基础设施建设、社会发展、居民生活、生态环境等方面,进一步优化解释了城市发展质量的内涵。
城市数目增加、规模扩大和地理区域层面的扩张是改革开放至 20 世纪末我国城市发展的主要表现形式,到 21 世纪末,提高城市发展质量、结构优化和功能立体发展却是城市发展主要的关注点。对城市高质量发展内涵,国内外还没有达成一致,在 2012 年以前的研究中,多数研究者采用“城市化质量”这一概念,只有少部分研究者采用“城市发展质量”这一概念,虽然两者之间存在区别,但还是有共同之处。本书更加注重城市高质量发展的研究,但是在做相关文献综述阐述时不得不涉及城市化发展质量的相关研究,以城市高质量发展是城市化发展质量的一个组成部分的观点为基础,展开本书的文献综述,根据对城市发展质量定义的深刻理解,从城市化发展质量中把城市高质量发展剥离出来,形成统一的视角。
上述研究从城市经济、城市发展、生活水平、生态环境、可持续发展等多方面对城市发展质量内涵进行解释,虽然不同学者分别从不同层次和不同范围解释了对城市发展质量基本内涵的认识,但是最终都没有形成一个统一的观点。城市发展质量是一个动态包容性的概念,不仅要体现城市各子系统综合发展水平,还要体现出各子系统间动态协调发展水平。
(2)基于某个视角的城市高质量发展研究
a.生态文明视角:张纪录 [53] 从生态文明的视角,并结合城市发展的内涵,构建了包括经济发展水平、城镇发展水平、民生水平和生态水平等指标的城市发展评价指标体系,运用综合评价法评价城市发展水平。生态环境视角:吴国玺 [54] 分析了城市发展质量、生态和环境三个子系统,结合三个子系统耦合协调发展的内涵,剖析了生态环境约束城市发展质量,并阐述了城市发展质量子系统与生态环境子系统之间的互动耦合协调效应。
b. FDI研究:程开明 [55] 从理论上阐述了FDI和城市发展之间相互作用的机制,并对FDI和城市发展之间关系进行了实证检验。结果表明,FDI与城市发展之间存在长期均衡关系。通过FDI不仅可以完善就业结构,还可以完善用地结构转换机制,调整升级产业结构,促进城市高速发展 [58] 。黄娟 [56] 通过因子分析法筛选出影响城市发展水平的主成分,然后基于筛选出的影响因子,构建出符合指标,计算出城市发展水平指数,结果显示 21 个城市的发展水平值存在差异。史本叶等认为FDI对城市发展具有双重影响,不仅有促进效应,也有阻碍效应,合理引进外资才能推进城市发展。臧新等 [57] 分析了FDI与城市发展的作用机理,结果表明,FDI与城市发展质量存在着积极的互动关系。曾鹏等 [59] 认为就中国城市群而言,FDI能够提高城市发展水平。有些研究者认为经济新常态下,以城市群为主体形态的中部地区城市发展呈现创新、协调、绿色、共享、开放发展的新趋势。
c.其他研究视角:从规划的视角,分析了传统城市群规划编制中存在的问题;从人口分布的角度,分析了城市群内部的人口集聚空间格局及演化趋势。
表1.2 研究视角的典型文献梳理
综上所述,已有一些研究者研究了科技创新、FDI与城市发展,其视角有两两关系的研究,也有三者之间关系的研究,尚无文献对科技创新和城市发展质量的作用机理进行总结,科技创新对城市发展质量是否存在差异等均无研究。
(3)其他方面研究
从不同的空间尺度视角对城市发展质量进行探讨,构建评价指标体系,测算城市发展质量水平值,对提高城市发展质量给出政策建议等。据以往研究可知,城市高质量发展的实现是一个宏观性的问题,它也是一个区域性问题,所以以后不仅要从全国层面对城市发展质量进行研究,还要从不同区域进行研究,对其内涵、影响因素和特征等相关问题进行具体研究,评价城市发展质量水平并提出对策建议等研究重点。城市实现高质量发展不仅是一个宏观性问题,而且也是一个区域性问题,因此不但要从全国层面剖析城市高质量发展的内涵、影响因素和特征,也需要研究不同区域城市高质量发展的相关问题。已有的研究结果表明,从行政区域出发,省域尺度或地级城市尺度的实证分析文章较多,比如分析我国 31 个省域在城市发展质量上的差异,并分析影响差异的主要因素;从经济、社会和空间三个维度评价城市发展质量,并分析了省域空间差异 [63] 。还有一些研究是从副省级以上城市实证分析城市发展质量 [64] 。此外,一些研究者实证研究城市发展质量,以我国 286 个地级市为研究对象,通过聚类分析比较城市发展质量的空间差异和影响因素,并提出可以改善城市差异化的对策建议 [65] ;还有一些研究者对省(湖南、江苏 [6 6] 、安徽 [67] )内包含的城市进行实证研究。此外,随着研究的不断深入,近些年来研究对象也从宏观层面逐渐向微观层面拓展,不断从省域、市域向县域转变,还有一些研究者对特定区域进行了研究,如实证分析长三角地区的 37 个县级市,对城市发展质量与城市发展水平两者之间的关系进行了探讨;一些研究者对县域展开研究,把全国 289个县域作为样本,根据驱动力做了类型划分 [68] ,然后又把处于发达地区的一个县域做样本分析,分析城市发展质量低的原因并提出对策;对城市开发区的城市发展质量问题,提出了关于旅游业促进城市发展质量机理模型。
以往的很多研究除了从行政区域的角度进行研究,还有少数一部分研究者从城市群的角度展开了研究,如首都经济圈、中原城市群、武汉城市圈、京津冀、长三角和珠三角等。其中,对首都经济圈的研究,主要是研究经济圈的阶段性、特征、空间分布特征、协调性特征几个方面 [69] ;对中原经济区城市发展质量的现状水平进行综合评价;建立基于(人口—产业—土地)的城市发展质量框架,对中原城市群城市发展质量的变化态势和空间分布进行实证研究 [70] 。实证分析武汉城市圈的城市发展质量,并将城市发展质量与人口发展水平和土地发展水平进行比较研究。从城市形态扩张和功能演变的视角,比较京津冀、长三角和珠三角区域城市发展的动态演变特征和动力机制等 [71] 。
此外,近年来,城市群作为推进我国城市发展的主要形态,越来越受到众多研究者的重视。有些是基于不同视角探讨城市群区域的城市发展问题。如低碳经济发展视角,提出城市群推进城市发展的思路与对策,分析城市群区域的城市发展质量与能源经济的关系;探讨城市群城市发展的动力机制、贡献因子 [72] 。
2)
主要包括三个方面:一是城市发展质量评价指标体系研究,二是城市发展质量判定标准,三是城市发展质量评价模型研究。
(1)城市发展质量的评价指标体系研究
一些学者只是简单使用某个单独的统计指标来度量城市高质量发展水平,如劳动生产率,第二、三产业就业人员占比,全要素劳动生产率对经济增长的贡献份额等。即便是这些单独的指标对城市高质量发展水平的影响不能充分全面地反映出来,但仍然可以为后来学者的研究提供丰富的参考和启示。还有一些学者基于对城市高质量发展的理解,建立了不同评价指标体系,但是这些评价指标体系主要集中在经济现代化、基础设施现代化和人的现代化;经济发展质量、社会生活质量和生态环境质量 [73] ;仅仅从经济、社会和生态三方对城市发展质量展开评价,存在一定的局限性。在前人研究基础上还有一些研究者增加了人口质量、创新能力、土地、城乡一体化和智慧化水平等,使城市发展质量指标体系更趋完善。通过以上研究者的研究完善,最终形成以经济、社会、生态环境、人口发展、城乡统筹为基础,外加基础设施 [74] 、居民生活 [75] 、城市管理评价、金融市场、教育文化、医疗卫生、信息化、就业等方面的指标体系,目前建立的城市发展质量评价指标体系更加完整,更加多元化。还有一些研究者认为城市发展质量的指标体系还要包含文化发展和制度建设两个指标,其中文化发展包含 3 个方面,有文化需求、文化供给和文化环境等;制度建设包括经济运行市场化水平、政府与市场的关系、非公有经济发展和对外开放四个方面 [76] 。
构建中国城市高质量发展测度评价体系是近几年研究的热点。任保平 [77] 认为高质量发展应该包括经济发展高质量、改革开放高质量、城乡建设高质量、生态环境高质量和人民生活高质量五个维度,但是他并没有给出具体可操作的评价指标体系。魏敏 [78] 构建一个包含 10 个维度 53 项指标的高质量发展测度体系,包括:经济结构、创新驱动、市场机制、资源配置、增长稳定、协调共享、产品质量、生态文明、基础设施和经济成果惠民等 10 个维度;师傅 [94] 构建了包含3 个维度共 10 个指标的地级以上城市高质量发展测度体系,涵盖经济活动、创新效率、绿色发展、人民生活和社会和谐等 5 个维度。
上述研究都是从宏观层面对中国城市高质量发展水平进行测度,从宏观、中观、微观三个层面设计了高质量发展评价指标体系,从宏观层面来看,包含经济发展、社会进步与生态文明 3 个二级指标,中观层面包含产业升级、结构优化与区域协调 3 个二级指标,微观层面包括动力变革、质量变革与效率变革 3 个二级指标,共包括 52 个三级指标。师博 [80] 设计了 4 个维度共 22 个指标的测度体系,涵盖绿色发展、供给提质增效、规模化生产和产业多元融合等。
除了学术界在对高质量发展水平测度方面有所探索,一些地方政府也开始建立高质量发展测度体系。2018 年 5 月,江苏省扬中市先一步建立了高质量发展的测度指标体系,总共有六大一级指标 30 项二级指标,具体包括单位效益、科技创新、财务金融、职工权益、加分指标和“一票否决”等六大一级指标。2018年 8 月,绍兴市上虞区率先发布有关县市级高质量发展指数,包括质量效率、创新驱动、结构优化、绿色发展、开放环境、民生指数六个方面。2018 年 8 月,武汉市统计局公布了武汉市高质量发展指数,主要包括创新驱动、绿色发展、提质增效、民生保障和风险防范五个方面,如表 1.3 所示。
表1.3 城市发展质量评价指标体系的典型文献梳理
续表
自 2001 年以来,国内研究者根据自己研究的侧重点构建了适合自己研究的城市发展质量评价指标体系,指标体系包含的内容可谓丰富多彩,但最为核心的指标体系是从经济、社会和生态环境三大方面构建的。根据建立在现有研究成果基础上的城市质量评价体系,不同研究者提出的指标体系的功能层有极大的相似性。过去,大多数主要指标都是统计年鉴的统计要素,很少有结果是基于第一手资料和信息的。研究区域主要集中在单个省市或者城市群,很少有针对 31 个城市的研究。因此,本书将在对城市发展质量理解的基础之上,确定从经济、社会和生态环境三个维度构建城市高质量发展评价指标体系。
(2)城市发展质量的判定标准
20 世纪末,北京和上海是中国最发达城市,叶裕民 [64] 取两者平均值作为基准,然后与当时世界现代化城市做比较,把中国特有国情考虑进去,调整差值,评价中国城市发展质量。汪小青等 [95] 的研究以我国福建省东部发达城市和国际上中等发达国家(或地区)的相关阶段性标准为依据界定城市发展质量标准。
(3)城市发展质量的评价模型研究
城市发展质量的方法模型:主要有综合评价法、熵值法、生产函数法、拉格朗日方程、标准值法、杜宾模型和因子分析法(图 1.10)。
图1.10 城市发展质量的评价模型和方法
根据以上综述看出,上述研究者在对城市发展质量进行评价时,采用的评价模型可以认为几乎是一致的,即:首先根据城市发展质量的内涵和特征,选出一组评价指标;其次,收集数据,进行标准化处理,以消除量纲影响;然后,计算权重,加权计算综合指标值;最后,分析单个指标值、综合指标值与标准值之间的差距,比较分析研究区域年度值,或者比较与其他区域差值,得出本地区城市发展质量真实水平。由于不同研究者研究区域不同,获取数据难易程度不尽相同,因此选取指标考虑的因素和着眼点差异,导致所选指标不尽相同,采取的计算方法也不尽相同。目前国内外城市发展质量评价模型尚未有一个统一模型。
(4)城市高质量发展测度方法
根据对城市发展质量的实证研究,大多数采用的研究方法是线性加权法,赋权方法包括客观赋权法(复相关系数法 [96] 、熵值法 [97] 、主成分分析法 [98] 、层次分析法 [97] 、动态因子分析法 [99] )和主观赋权法 [100] 。也有学者引入运筹学的决策论方法,采用粗糙集理论构建城市发展质量评价模型,还有一些研究者借助主成分分析法、因子分析法和层次分析法等综合评价方法建立集成评价模型 [101] ,借助解释结构模型(ISM)对城市发展质量的诸多因素进行了详细描述,并基于各因素之间的梯阶、层级关系,对区域城市发展质量的基本要素进行了探究 [102] 。以突变理论、突变级数法和系统聚类分析为基础,建立有关城市发展质量分区的相关理论框架,并实证评价了省域内部地级市城市发展质量,阐述城市发展质量的空间格局 [103] 。
1.2.3 城市高质量发展影响因素及机理研究
1)
西方经济学家指出城市发展是产业、预期收益和贸易等因素共同作用产生的结果。发展经济学理论指出城市的拉力与乡村的推力是在城市发展过程中共同构成城市可持续发展的动力机制。新经济地理学认为城市发展的主要驱动力有:规模经济、运输成本、要素流动和外部性等因素。综上所述,推动城市发展两大动力是政府力量和市场力量,经济因素是推动城市发展最主要的动力因子,然而其他因素也起着至关重要的作用。
表1.4 城市高质量发展主要影响因素的典型文献梳理
续表
续表
2)
国内外很多学者还特别关注了技术创新与城市发展之间影响及相互作用机制。 Anadon [133] 借助二元经济模型,实证了技术创新是通过何种方式推动工业生产的,是如何解决农村剩余劳动力问题的。 Hopkins [134] 不仅对城市化和工业化间的相互作用进行了论述,还强调了怎样借助技术创新的手段将农村剩余劳动力转移到城市,得出两个结论:第一,工业化推动了城市化的进程,工业化在推动城市发展过程中产生了巨大的经济收益,进而也推动了城市生活方式的改变和发展,这吸引了大量的农村剩余劳动力向城市转移;第二,城市化的推进过程会产生资源、劳动力和技术等要素的集聚,发生集聚效应和规模效应,这反过来会对我国工业化进程进行加速并提升其质量。 Glaser和O’sullivan [135,136] 在技术创新、工业化和城市化三者间关系的基础上,进一步强调了技术和生产工艺方面的进步对城市化、工业化的作用。
关于此研究,国内既有综合方面研究也有单方面研究。 a.综合研究方面。胡序威是综合研究方面最具代表性研究者之一,他综合论述了我国城市发展研究的进展,城市发展研究中存在问题、空间格局与过程,对人口、历史基础、社会、经济、土地、生态、快速交通、巨型系统、全球化、区域化、区域创新、政治与管制等影响城市发展的各方面进行了系统全面的机理分析,详细阐述了中国城市发展机理。 b.城市发展调控机理的单项研究主要从水资源、生态环境、技术变迁、产业结构、人均消费资源等方面对城市发展质量调控机理进行分析。
水资源对城市发展质量的调控机理:鲍超、方创林 [138] 认为干旱缺水地区,水资源是制约城市健康快速发展的重要影响因素之一,以水资源对城市发展约束强度的综合测度模型为基础,结合系统动力学模型,设置情景预警模拟,对未来 25 年河西走廊水资源对城市发展的约束强度进行了详细分析。
技术变迁对城市发展质量的调控机理:刘维奇 [139] 等从技术变迁角度研究了城市发展,详细阐述了科技变迁对城市发展的影响机理,并对技术变迁推动城市发展的路径进行了分析。
生态环境对城市发展质量的调控机理:方创林 [140] 指出城市发展和生态环境两者之间是一种动态耦合关系,是一个交互耦合系统,城市发展和生态环境两者之间的关系是开放的、非线性的和非平衡的,两者相互作用,是一个自组织能力的动态涨落系统。
产业结构对城市发展质量的调控机理:尹稚 [1 41] 以黑龙江省为研究对象,揭示了产业结构、体制结构优化分别对城市发展质量的影响机制,工业化在未来很长一段时期内仍然是城市发展的制约因素。虽然工业劳动率有所下降,但工业结构已经进入了稳定调整时期,并没有动摇工业在经济增长中的主体地位。第三产业以高就业强度、高发展潜力为特征成为推动城市发展质量的新动力 [142,143] 。
自然资源对城市发展质量的调控机理:陈波翀、郝寿义 [144] 认为城市发展质量与人均资源数量之间存在明显的函数关系,生活性资源的数量表征了与之对应的城市发展质量。
表1.5 调控机理的典型文献梳理
续表
通过以上文献梳理发现,相关文献对城市高质量发展水平测度和机理分析主要从以下视角进行解读:a.定性分析。多数研究主要以定性分析为手段,通过实地调研、问卷调查或者是与相关理论相结合,确定影响因素,然后对影响因素之间的关系进行定性分析。 b.定量分析。通过数据收集、指标选取以及相关实证研究方法对相关影响因素和作用程度进行实证研究,找出影响因素之间的相互关系,揭示多影响因素机制。
此外,还有部分文献虽然从不同视角阐述了城市高质量发展机理,但是缺乏系统的逻辑研究框架,城市高质量发展影响因素及调控机理的研究尚未形成完整的体系,缺乏系统的逻辑框架和研究范式做指导。
1.2.4 文献述评
综上所述,尽管国外文献鲜有针对城市高质量发展的研究,国内也少有从科技创新视角研究城市高质量发展的研究,但是涉及科技创新和城市高质量发展的文献成果比较丰硕。一方面,这些已有研究成果为本书接下来的研究提供了良好的分析范式和理论基础,有助于认知和理解科技创新对城市高质量发展的影响;另一方面,基于前述研究问题,能够在方法、思路及策略上对解决这些问题提供有益的借鉴和启示。即便如此,现有研究仍然存在有待进一步发展和完善的地方,本书的文献综述梳理见图 1.11。
图1.11 科技创新对城市高质量发展的影响机理相关研究梳理
①以往关于科技创新、城市高质量发展的研究相对较多的是针对某一方面的独立研究,研究二者内在关联是否存在因果关系的研究,需要进一步丰富完善。
现有研究大多数是从传统经济视角出发研究城市发展机理,比如技术进步可以提高劳动生产率、优化经济结构,促进城市发展;政策制定可以降低城市交易成本,进而推动城市发展。可以看出,多数研究者从科技创新视角研究城市发展几乎都集中在研究科技创新改变产业结构、经济效率、政府城市管理效率和城市空间结构,现有研究者将科技创新纳入城市高质量发展系统中,把科技创新作为促进城市发展的一种新型驱动力,当成城市发展系统中一个子系统,研究其作用效应和作用路径,分析科技创新对传统城市发展系统的促进作用。
②现有科技创新及城市高质量发展的研究,多从单一维度对这两个概念进行剖析,从多维视角解析概念考虑不足,但科技创新和城市高质量发展是一个包含多要素的过程。对于科技创新视角下城市高质量发展影响因素及其机制,缺乏系统、全面、深入的分析,而现有关于城市高质量发展影响因素的研究成果还比较分散,城市高质量发展受到经济、社会、生态环境、科技创新等多方面因素影响,需要意识到影响城市高质量发展的因素不是相互独立的,而是相互作用、相互联系的,任一方面的改变都有可能造成城市高质量发展演进方向和影响程度效应发生改变,因此仅用某一个或几个因素来解释说明科技创新对城市高质量发展的影响机理是不合理、不科学的。因此,从多个维度结构科技创新和城市高质量发展将有助于理清两者的内涵及作用机理。
③现有研究文献中建立的评价指标体系相对比较简单,不能较为准确地反映科技创新和城市高质量发展的内涵。除此之外,现有研究也多从静态视角展开。因此,有必要建立科学准确评价指标体系,运用动态方法研究科技创新对城市高质量发展的影响。


