能量面上的几何学
要想知道摆在做什么,你必须掌握两个量:摆的位置和摆的速度。令它们分别为 x 和 v 。你一定想知道两者如何随时间变化。为形象化起见,取一张坐标纸,在横轴上标 x ,纵轴上标 v 。现在,想象摆从零时刻出发。每百分之一秒测定一次 x 和 v ,在坐标纸上相应位置标上一点。你将看到什么?你将得到许许多多相隔很近的点,它们在( x, v )平面上描绘出一条 曲线 。这就是对应于所选初始位置和初始速度的 轨线 。它又叫 轨道 ,从与行星运动的类比中得名。
从不同的初始条件出发,你将得到不同的轨线。诸多轨线形成一族覆盖整个平面的曲线。就“赝”摆(简谐振荡器)而言,这些曲线是同心圆(图28)。
图28 理想化线性摆(左图)的 相图 (右图)。横坐标表示摆的位置,纵坐标表示摆的速度。随着时间的推移,摆的状态描绘出一个圆。哪个圆则取决于初始条件
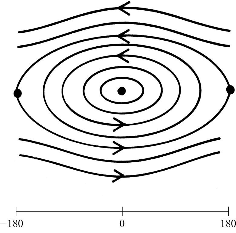
对于“真”摆,相图具有更多的结构:它有点像一只上下方都有眉毛的眼睛(图29)。条条皱纹可能是振荡过多所致。你可以用实验证实这幅图——用激光器测定位置和速度,用微型计算机处理数据,用绘图仪作图——1万英镑左右就足够了。其实大约用5便士的纸张、12英镑的科学计算器,加上半小时的思考,你就能从摆的动力学方程得到同样的图,而 无须完全解出方程 。
图29 “真”非线性摆的相图
我来教你怎么做。牛顿运动定律的一个数学推论(你可以从哈密顿方程经过几步就证出它),是能量守恒定律。总能量(动能加势能)在整个运动过程中保持恒定。(这里我们假定没有摩
擦。)选取单位使质量等于1,则摆的动能是
v
2
,势能是-cos
x
。所以能量守恒定律告诉我们,沿任一条轨线,因为我们反正要考察所有可能的常数。)
解上式求速度 v ,我们有
(并非 同一个 常数——后一个常数是前一个的2倍——但没关系,
现在,借助你的袖珍计算器或三角函数表,你可以用这一公式作出
v
与
x
的函数关系图。给常数取一个值,比如1.5,然后对从0°到360°的
x
值计算
。如果平方根号里面的项是负的,就舍去;否则在经过
x
的竖直线上标两点:
处标一点,-
处标一点。
在这一特定情况下,你得到一个椭圆形状。你会发现,如果常数小于-2,则根本没有点;如果等于-2,你只得到单个点;等于+2时,椭圆在两头变成尖角;如果常数大于2,你得到两条分开的曲线。就摆的轨线而言,整个系统完全是一幅“眼”图。单个点是瞳孔,椭圆是虹膜,有尖角的椭圆是眼缘,分开的线则是眉毛(上方)和皱纹(下方)。
你还可以用摆的动力学来解释图的不同部分。例如,单个孤立点代表摆正好竖直挂着不动时的状态。位置 x 和速度 v 都是恒定的,那便是你得到单个点的原因。能量-2是系统的最低可能能量。(势能可以是负的,它依赖于你从哪儿测定它。)
封闭的椭圆是摆的标准振荡,就是辛普森希望他的观众思考的振荡。它们在落地大座钟里 滴答滴答 作响。要验证这一点,想象从椭圆底部开始。位置x是零:摆竖直向下地悬挂在摆动的正中间位置。速度是负的:它摆向左边( 滴 !)。继续环绕椭圆, x 是负的,它摆到了左边,但这时v是零。在它摆动的最远点,摆掉转头来往回走,这时它的瞬时速度是零。(同样道理,在空气里向上抛一个球,球在轨迹顶点处的速度是零。)于是 v 变正,摆向右运动( 答 !),直至x经过零,速度达最大值。摆向右摆回。位置到达右边的最远距离时,速度降到零:摆已到达摆动的最右端。此后,它回到原来的位置, 整个循环不断重复 。闭合的环对应于周期状态。
现在考察一条眉毛。这里 v 总是正的,而 x 从-180°(即顺时针方向180°)到+180°转过完整的一周。这是螺旋桨式轨线,在同一方向不断旋转。较低的眉毛代表类似的运动,不过是顺时针的,而不是逆时针的。
眼缘(有角的椭圆)又如何呢?这是摆从左右摆动变为螺旋桨时的轨线。那是怎样发生的?想象摆动缓慢地逐渐变大。起先摆停在底部附近,但振荡慢慢地加大——就像在游戏场上荡秋千的孩子,越荡越有劲。不久,摆动变得非常剧烈,致使在场的成年人大为惊慌;当荡到最高点时,孩子在空中大大高于悬挂秋千的杆了。 如果孩子再大大地用力 , 结果将 ……。什么? 越过顶端 。从摆到螺旋桨。
假如把摆竖直握住,再放手,摆将走的路线就是眼缘。是的,不完全对。你要是那么做,它将停留在(精确平衡于)单个点(眼角)处。然而,如同平衡于针尖的大头针或踮起脚尖的芭蕾舞学生一样,这是一个不稳定状态。极微小的扰动都会使摆倒下。起初它倒下得无限地慢,其后加速,嗖一声过了最低点,在另一边爬高,又越来越接近最高点。理论上整个运动可以无限长时间地进行下去;实际上它的确能持续很长时间。
你是否看到这幅图景与我们对真实摆的运动方式的直觉符合得多么好?
可我们已经付出了代价。只要你看一看我们怎样作出曲线,你将发现我们确实运用了公式——但 我们未解方程 。解方程,意味着对每一时刻 t 确定 x 和 v 。而 t 从未出现!
要想使事情简单些,往往必须付出一定的代价。在这里,代价就是丢弃精确的时间依赖关系。上述图景没给我们一点有关周期大小的信息。作为这一忽略的交换,它确实给出了真摆——虽然是理想化的摆—— 所有可能的运动 的一个有条有理而令人信服的定性描述。


